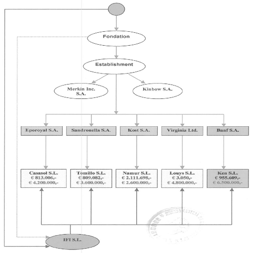
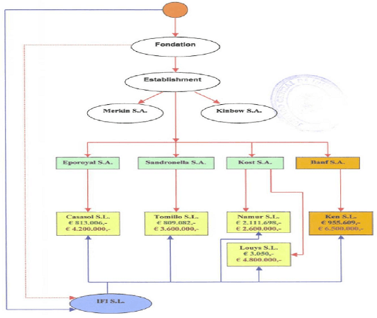
4.- Структура отмывания денег. 

“Inversiones Finanzas Inmuebles, S.L.” была управляющей компанией следующих предприятий Сергея Кузьмина:

Речь идет о компании, которая не имеет ни одной задекларированной операции по продаже. Также, не существует деклараций по налогу на добавленную стоимость, ни по налогу на акционерные компании за 2002 год.

Цель создания этого компании Сергеем Кузьминым и Леонидом Хазиным состоит только в выполнении ею функции управляющей компании, руководящей испанскими юридическими лицами, акциями которых, в свою очередь, владеют компании-резиденты Панамы, которые представляет Кузьмин.

Ее цель -скрыть происхождение финансовых средств и истинных владельцев приобретенных объектов недвижимости.

Акции “Inversiones Finanzas Inmuebles S. L.” принадлежат Сергею Кузьмину (2.048) и Леониду Хазину (602).

СТР 202: R_09_03ДОK 20: Таблица, представляющая собой схему испанских компаний, входящих в корпоративную сеть Сергея Кузьмина. Без даты.

Изучение изъятой документации позволяет сделать вывод, что г-н Francisco Eloy Oca?a Palma активно участвовал в структуре Сергея Кузьмина, в качестве представителя компании “Inversiones Finanzas Inmuebles” при подписании различных контрактов на оказание услуг и комиссионных договоров между этой и другими испанскими компаниями группы Сергея Кузьмина, в 2002 году.

Также, факт ежемесячных выплат в сумме 1000 евро, которые берет за услуги компания-комиссионер, а также 5% комиссии по продажам, которые он осуществляет для компаний-клиентов. Таким образом, ему выплачивается и ежемесячное вознаграждение и комиссия по продажам его же собственности.

Цель этих действий состоит в легализации денег, полученных по контрактам на оказание услуг, бенефициаром которых является Сергей Кузьмин.

Также, имя г-на Francisco Eloy Oca?a Palma появляется на документе по форме 190, где он выступает в качестве сотрудника “Inversiones Finanzas Inmuebles, S. L.”, за 2003 год.

Также, выступает в роли представителя компании перед Налоговой Службой в 2004 году.

СТР 140: R_10_01ДОK03_015: договор на предоставление услуг и выплату комиссионного вознаграждения между “Inversiones Finanzas Inmuebles S. L.”, в лице представителя г-на Francisco Eloy Ocana, и “Louys Properties S. L”, в лице Сергея Кузьмина от 11/02/2002.

Предмет договора — реализация услуг компанией “Inversiones Finanzas Inmuebles S. L.” и он идентичен предыдущему контракту.

СТР 156: R_10_01ДОK03_015: договор на предоставление услуг и выплату комиссионного вознаграждения между “Inversiones Finanzas Inmuebles S. L.”, в лице представителя г-на Francisco Eloy Ocana, и “Ken Espanola de Inversiones S. L.”, в лице Сергея Кузьмина от 11/02/2002. Основные пункты договора следующие:

Предмет договора — реализация услуг компанией “Inversiones Finanzas Inmuebles S. L.” и он идентичен предыдущим контрактам.

СТР 163: R_10_01_ Д0К03_015: договор на предоставление услуг и выплату комиссионного вознаграждения между “Inversiones Finanzas Inmuebles S. L.”, в лице представителя г-на Francisco Eloy Ocana, и “Casasol Investment S.L”, в лице Сергея Кузьмина от 11/02/2002.

СТР 22: R_13_01ДОK07: документы по форме 190, в которых в качестве сотрудников Inversiones Finanzas Inmuebles S.L., за отчетный период 2003 года, представлены:

Jose Galiano Rico.

Ricardo Bocanegra Sanchez.

Francisco Eloy Oca?a Palma.

Протокол n° 5754, заверенный нотариусом Pardo Morales, Mauricio, от 13/09/2005, о передаче 2.408 акций Сергеем Кузьминым, в лице представителя и директора "Inversiones Finanzas Inmuebles, S.A." Кириллу Ильину Юдашеву, представителя российской компании «Альтаир Трейд», за 2.408 евро.

После передачи акций, Сергей Кузьмин разрывает связи с данной испанской компанией, оставляя в качестве ее акционеров Леонида Хазина и российскую компанию «Альтаир Трейд».

Что касается «Альтаир Трейд», представленной Кириллом Ильиным Юдашевым, в его офисе (avda. Ricardo Soriano n° 72, edif. Golden, Марбейя, Малага), найдена следующая документация:

СТР 229: R_14_01ДОK01_001: Доверенность, выпущенная в Санкт-Петербурге, 18 апреля 2005 года, Андреем Владиславовичем Шумковым, дата рождения 09/08/1957, паспорт 42 02 645802. Разрешает Кириллу Ильину Юдашеву покупать, продавать, уступать и передавать по установленной и согласованной цене любые типы акций испанских коммерческих предприятий, в том числе акции компании “Inversiones Finanzas Inmuebles S. L.”

Кирилл Ильин Юдашев был полностью осведомлен о делах корпоративной сети Сергея Кузьмина, принимая участие в передаче акций «Альтаир трейд», которая была частью механизма отмывания денег, принадлежащих Сергею Кузьмину.

Операция по передаче акций либерийской компании была осуществлена с целью разорвать связь между панамскими и испанскими компаниями, а также «запутать след», который мог бы привести к Сергею Кузьмину. Она была проведена с отсутствием всякой коммерческой логики, и передача акций “Inversiones Finanzas Inmuebles S.L.” российской компании, была произведена с целью разорвать связь между ней и Сергеем Кузьминым, и оставив испанскую компанию во главе всех остальных испанских компаний, входящих в корпоративную сеть.

“Inversiones Finanzas Inmuebles, S. L.” не осуществляла на территории Испании никакой деятельности. Создана только лишь для приобретения акций испанской компании.

В 1999 году, супруги Кузьмины были владельцами 100 акций на предъявителя панамской “Banff Investment S.A.” В 2002 году, были владельцами 10 акций на предъявителя панамской Kost de Inversiones S.L. Как уже было сказано ранее, передали адвокатской конторе “Estudio Juridico de Fortuny y Asociados” сертификат на 100 акций на предъявителя для хранения в сейфе в ее офисе, и конверт, в котором хранились 10 акций на предъявителя другой компании. Подтверждающие документы:

СТР 90 R_09_01ДОK 29: Официальный документ, выпущенный в Панаме 17/03/1992, согласно которому, предъявитель данного сертификата является владельцем 100 акций Banff Investment S.A., стоимостью 10.000$. Являются акциями на предъявителя.

СТР 129 R 09 01 ДОК 9: документ от 29/01/1999 с логотипом Estudio Juridico de Fortuny y Asociados S. L. , в котором говорится о том, что Сергей Кузьмин и Светлана Кузьмина, как акционеры следующей компании, передают в адвокатскую контору 100 акций Banff Investment S.A., которые хранятся в сейфе в запечатанном конверте под номером «2». Подписано гном Antonio de Fortuny y Maynes.

PAG 131 R 09 01 DOC 9: документ от 03/03/2002 с логотипом “Estudio Juridico de Fortuny y Asociados, S. L.”, в котором говорится, что Сергей Кузьмин и Светлана, как акционеры следующей компании, передают в адвокатскую контору 10 акций Kost de Inversiones S.A., которые хранятся в сейфе в запечатанном конверте под номером «2». Подписано г-ном Antonio de Fortuny y Maynes.

Г-н Antonio Fortuny y Maynes является соучастником в создании структуры по отмыванию денег супругов Кузьминых, как видно из следующих документов:

СТР 507 R 09 01 ДОК 9 : схема, на которой изображена часть корпоративной сети Кузьминых:

СТР 14 R_09_01ДОK 29: Документ от 25 февраля 1999, выпущенный в Панаме, представляющий собой Акт о внеочередном собрании Акционеров, на котором внесены изменения в Совет директоров Banff Investment и назначен новый агент-резидент.

Новый Совет Директоров состоит из следующих лиц:

Сергей Кузьмин: Президент

Светлана Кузьмина: Казначей

Г-н Antonio de Fortuny y Maynes: Секретарь.

СТР 15 R_09_01ДОK 30: Документ от 2 марта 2000, выпущенный в Панаме, представляющий собой Акт о внеочередном собрании Акционеров, на котором внесены изменения в Совет директоров Kost de Inversiones S.A. Новый Совет Директоров состоит из следующих лиц:

Сергей Кузьмин: Президент Светлана Кузьмина: Казначей Г-н Jaime Padilla Gonzalez: Директор.

СТР 226 R_09_01ДОK 26: Документ от 6/04/1999, при участии коммерческого агента, входящего в корпорацию, г-на Rafael Requena Cabo, Участники:

Г-н Juan Carlos Ronco Corsi, 27.333.442-N, действующий от собственного лица

Светлана Кузьмина, представляющая Banff Investment S.A.

КОНСТАТИРУЮЩАЯ ЧАСТЬ:

.- Г-н Juan Carlos RONCO CORSI, согласно договору с компанией KEN ESPANOLA DE INVERSIONES владеет одной акцией, номинальной стоимостью 10.000 песет.

СТОРОНЫ ДОГОВОРИЛИСЬ

.- Г-н Ronco Corsi продает одну акцию компании BANFF INVESTMENT S.A., которая, влице своего представителя, приобретает ее за 60,10 евро.

Документы, найденные в доме Сергея Кузьмина и Олены Бойко, подтверждающие ее полную осведомленность о делах корпорации:

СТР 106 R_09_01ДОK 32: Документ от 3 мая 2001 года, выпущенный в Панаме, представляющий собой акт внеурочного собрания Акционеров, на котором внесены изменения в Совет Директоров компании Sandronella Real S.A.

Новый Совет Директоров состоит из следующих лиц:

Сергей Кузьмин: Президент

Г-н Haydee del Mar: Секретарь, Казначей Г-н Jaime Padilla Gonzalez: Директор.

СТР 341: R_09_03ДОK 20 Документ, выпущенный в Панаме, 15/06/2001, представляющий собой Генеральную Доверенность компании Eporoyal S.A. на имя Сергея Кузьмина.

СТР 01: R_10_01ДОK03_002 Генеральная Доверенность, выпущенная в Панаме 15/06/2001, где Eporoyal передает полноту власти Сергею Кузьмину.

СТР 118: R_10_01ДОK03_002_BIS Документ, выпущенный в Панаме, 15/06/2001, представляющий собой Генеральную Доверенность компании Eporoyal S.A. на имя Светланы Кузьминой.

Обнаружены многочисленные документы, в которых также прослеживается тесная связь между г-ном Francisco Eloy Oca?a Palma с корпоративной сетью Сергея Кузьмина.

Г-н Oca?a сообщает о передаче акций Casasol Investment S.L., осуществленной в 2001 году, и объясняет, с помощью факса, с логотипом Oca?a & Bocanegra, отправленного г-же Concha в “MYR Marbella, S. L.” причину, по которой он выступает в качестве представителя панамской компании:

СТР 383: R_09_03ДОK 20: документ о передаче акций от 11-09-2001, заверенный нотариусом Mauricio Pardo Morales, без номера протокола, в котором участвуют:

Сергей Кузьмин, от лица и в качестве представителя Sandronella Real S. A.

Г-н Francisco Eloy Oca?a Palma: от лица и в качестве представителя Eporoyal S.A., отсутствующий по установленной уважительной причине.

СТОРОНЫ ДОГОВОРИЛИСЬ:

- Sandronella Real S.A. передает свои акции, указанные в описательной части договора (3.005 акций компании CASASOL INVESTMENT S.L.), коммерческому предприятию EPOROYAL S.A., которая приобретает их за 3.005€.

СТР 60: R_10_01ДОK03_015: документ о передаче акций от 18/07/2003 (протокол n° 5721, заверенный нотариусом Mauricio Pardo Morales), в котором участвуют:

Сергей Кузьмин, в качестве представителя Kost de Inversiones S.A.

Г-н Francisco Eloy Oca?a Palma, в качестве представителя британской компании “Virginia Ventures, Limited” с фактическим адресом на Британских Виргинских островах.

КОНСТАТИРУЮЩАЯ ЧАСТЬ: компания KOST DE INVERSIONES S.A. владеет 49 акциями LOUYS PROPERTIES S.L., номинальная стоимость каждой из них составляет 61€.

СТОРОНЫ ДОГОВОРИЛИСЬ: о том, что компания KOST DE INVERSIONES S.A. передает свои акции компании “VIRGINIA VENTURES LIMITED ” за сумму в 2.989€.

СТР 381: R_09_03ДОK 20: факс с логотипом Oca?a & Bocanegra, отправленный г-ном Francisco Oca?a г-же Concha в MYR Marbella S.L. 12/09/2001, в котором сообщается следующее:

“Уважаемая г-жа Concha: Прилагаю копию документа о покупке акций CASASOL компанией EPOROYAL, а также дальнейшего увеличения капитала. Я действую в качестве представителя панамской компании, так как Сергей Кузьмин не имеет права заключать контракты с самим собой....”

СТР 335 R 09 01 ДОК 9: факс от 5/09/2003 с логотипом Abogados Asociados de Fortuny S.L., от г-на Antonio Fortuny y Maynes для г-жи Concha в MYR Marbella, в котором г-н Antonio сообщает следующее:

“PANAMA WORLD SERVICES выставила счета, которые я прилагаю, компаниям KOST DE INVERSIONES S.A., SANDRONELLA REAL S.A. и BANFF INVESTMENT, хотя они должны были быть выставлены 4 января, не знаю, почему они так задержали со счетами, в любом случае, их необходимо оплатить до концамесяца.

Буду тебе благодарен, если ты попросишь у Сергея Кузьмина чек, на сумму 2.730$ на имя PANAMA WORLD SERVICES INC и мы передадим им квитанцию при представлении чека ”.

СТР 202: R_09_03ДОK 20: Таблица, поясняющий структуру испанских компаний корпоративной сети Сергея Кузьмина и их владельцев. Без даты.

СТР 216: R_13_01ДОK06: Схема, в которой видны связи испанских и панамских компаний

СТР 36: R_ 10_01_Д0К03_010: документ, представляющий собой список банковских счетов компаний Сергея Кузьмина, включая компанию “Vista Park”

СТР 62: R_10_01ДОK03_010 документ, представляющий собой список финансовых движений между компаниями корпоративной сети Сергея Кузьмина, без даты:

Наконец, в доме Олены Бойко, был найден лист бумаги, с пробами печатей, среди которых присутствуют печати таких компаний, как Merkin LTD, Kost de Inversiones S.L., Namur Properties S.L., B.I.C. GMBH, и ASTREX LC.

CTP 02: R_10_01ДОK05: Пробы печатей различных компаний.

Также, среди изъятых документов, были обнаружены следующие:

СТР 07: R_09_03ДОK 17: Выписка банка Banco de Andalucia с остатками и операциями по счету n° 00043070010675538969 (EUR) компании “Sandronella Real, S. A.” в которой фигурирует перевод, отправленный 15/07/2002, на сумму 40.000 евро, назначение платежа: “сумма на счет Леонида Хазина”.

СТР 41 R_09_01ДОK 18: документ, в котором перечислены счета-фактуры, подлежащие к оплате в период с 19/09/2002 до 03/01/2003, которая должна быть реализована компанией Tomillo de Inversiones S.L. в пользу компании MYR Marbella S.L., на общую сумму 25.028,45 евро.

PAG 135: R_09_03_D0C 10: выписка банка Banco de Andalucia с остатком и движениями по счету n° 0004307006016008 (EUR) компании Louys Properties, в которой фигурируют переводы от 3/03/2004 и 30/06/2004 на сумму 4.000€ и 14.000€, соответственно, отправленные компанией Kost de Inversiones.

Спустя один день после этих переводов, 4/03/2004 и 1/07/2004, вносятся выплаты по кредиту 000430700479016357, на сумму 3.750,32 евро и 11.078,58 евро, соответственно.

СТР 40: R_09_03ДОK 15: выписка банка Banco de Andalucia с остатком и движениями по счету n° 0004307006016448 (EUR) компании Tomillo Inversiones S.L., в которой фигурируют переводы от 3/03/2004, на сумму 3.000€ и 8.000€, отправленные компанией Sandronella Real и Kost de Inversiones соответственно.

СТР 49: R_09_03ДОK 15: выписка банка Banco de Andalucia с остатком и движениями по счету n° 0004307006016448 (EUR) компании Tomillo Inversiones S.L., в которой фигурируют переводы от 30/06/2004, 6/07/2004 и 2/10/2004 на сумму 10.000€, 7.000€ и 4.000 евро, отправленные, соответственно, компанией Kost de Inversiones.

СТР 136: R_09_03ДОK 10: выписка банка Banco de Andalucia с остатком и движениями по счету n° 0004307006016008 (EUR) компании Louys Properties, в которой фигурируют переводы от 6/07/2001 на сумму 12.000 евро, отправленные, компанией Kost de Inversiones.

6/07/2004 вносятся выплаты по кредиту 000430700479016305 на сумму 11.126,81 евро.

СТР 80: R_09_03ДОK 2 : выписка из банка Banco de Andalucia от 27/08/2004, в которой указано, что в эту дату был реализован перевод на имя компании IFI S.L., на сумму 1.000 евро, со счета n° 00043070080675546971 компании Kost de Inversiones S.A.

СТР 142: R_09_03ДОK 10: выписка банка Banco de Andalucia с остатком и движениями по счету n° 0004307006016008 (EUR) компании Louys Properties, в которой фигурируют переводы от 2/10/2004 на сумму 13.000 евро, отправленные, компанией Kost de Inversiones.

2/10/2004 вносятся выплаты по кредиту 000430700479016357 на сумму 11.049,14 евро.

СТР 56: R_09_03ДОK 2 : выписка банка Banco de Andalucia от 7/02/2005, в которой указано, что в эту дату был получен перевод от компании Angloford, Ltd., адрес Tropic Isle Building, road Town, Британские Виргинские острова, на сумму 20.000 долларов на счет компании Kost de Inversiones n° 00043070080675546971

СТР 45: R_09_03ДОK 2: выписка банка Banco de Andalucia от 19/04/2005, в которой указано, что в эту дату был выполнен перевод на счет компании Vista Park S.A., на сумму 1.000 евро, со счета n° 00043070080675546971 компании Kost de Inversiones S.A.

СТР 26: R_09_03ДОK 2: выписка банка Banco de Andalucia от 28/07/2005, в которой указано, что в эту дату был выполнен перевод на счет компании Vista Park S.A., в банке Banco de Andalucia n° 00043070010601583481 на сумму 2.001,08 евро, со счета n° 00043070080675546971 компании Kost de Inversiones S.A.

ПЕРЕВОДЫ, В КОТОРЫХ УЧАСТВУЕТ KOST DE INVERSIONES S.A. :

В продолжении, список бенефициаров и сумм переводов, которые были отправлены компанией KOST DE INVERSIONES.

Отправители и суммы переводов, которые были отправлены на счет панамской компании KOST DE INVERSIONES.

Что касается перевода, отправленного Сергеем Кузьминым, в 2006 году, на сумму 163.009,76 евро, необходимо отметить, что в назначении платежу указано: «в счет возврата кредита».

Деньгами, поступившими из стран «налогового рая», оплачивались траты, предназначенные на амортизацию капитала по договорам ипотечных кредитов испанских компаний. Этот способ имел целью ввести деньги незаконного происхождения на легальный испанский рынок через денежные переводы компаний нерезидентов испанским компаниям, владельцам объектов недвижимости, которые приобретены в ипотеку вышеописанным способом.

Все переводы из таблиц выше, реализованные в 2006 году, были реализованы в один день — 27/11/2006.

ПЕРЕВОДЫ, В КОТОРЫХ УЧАСТВУЕТ SANDRONELLA REAL S.A. И КОРПОРАТИВНЫЕ СВЯЗИ:

S ANDRONELLA REAL S.A. которую используют для оплаты задолженности перед Леонидом Хазиным. Хазин работает на корпоративную сеть Сергея Кузьмина, но в глаза бросается тот факт, что оплата его услуг в 2002 году на сумму 40.000 евро, поступила со счета одной из панамских компаний, а не со счетов испанских компаний, которые изначально были клиентами Хазина

SANDRONELLA REAL S.A., как видно из таблиц, касающихся компании KOST DE INVERSIONES S.A., является главным отправителем переводов в KOST, на общую сумму 390.100€ в течение 2002, 2005 и 2006 гг., хотя между этими компаниями отсутствуют какие-либо юридические договоренности, которые могли бы объяснить эти переводы.

Также, источник финансирования Sandronella Real судя по всему берет начало от денежного перевода от компании TOMILLO INVERSIONES S.L. в 2002 году, на сумму 370.000€, в назначении платежа указано “Возврат ссуды”.

В ноябре 2001, Tomillo Inversiones S.L. реализует увеличение уставного капитала примерно на 800.000€, полностью внесенные компанией SANDRONELLA REAL S.A. в качестве компенсации кредита, выданного ей на эту сумму.

Этот перевод был осуществлен из одной испанской компании в одну из компаний-резидентов стран «налогового рая» обеспечив таким образом, выход из Испании капитала, незаконного происхождения, впоследствии отмытого, чтобы он осел в офшорных компаниях, приобретя легальное происхождение.

Лишены какого-либо логического коммерческого смысла 2 перевода, совершенные в 2006 году компанией Casasol на счет компании Sandronella Real S.A., на сумму 140.100 евро. Единственное объяснение — все компании являются собственностью Сергея Кузьмина, которые представляют собой общую кассу, которую Кузьмин использует для сокрытия капиталов, которые переводятся множество раз с одного счета на другой.

Компания Banff Investment S.A. играла не менее важную роль, чем Sandronella REAL S.A.

Она приняла 2 важных перевода, реализованных, согласно назначению платежа, в счет возврата ссуды, перечисленных от:

Сергея Кузьмина: перевод на сумму 163.009,76 евро; и Casasol Investment: перевод на сумму 734.150,73 евро в 2005 году в пользу Banff Investment S.A., назначение платежа — возврат ссуды.

Эти переводы был осуществлены из одной испанской компании в одну из компаний-резидентов стран «налогового рая» обеспечив таким образом, выход из Испании капитала, незаконного происхождения, впоследствии отмытого, чтобы он осел в офшорных компаниях, приобретя легальное происхождение.

В отношении “Merkin LTD”. id.i7dp8vu{19}

Существуют 2 компании, связанные с Сергеем Кузьминым, с таким наименованием:

С одной стороны, Merkin Incorporated; и с другой, Merkin Ltd., резидент Либерии.

СТР 40: Я_10_01_Д0К03_010: Схема компаний:

Связь Сергея Кузьмина с одной из них подтверждается следующими фактами:

акт учреждения компании, заверенный в Либерии, в которой он фигурирует как директор;

таблицы, в которых приведены доли акций, которыми владеет Merkin Ltd. испанских компаний Сергея Кузьмина, после передачи акций испанских компаний, которые были собственностью компаний-резидентов Панамы; отношения между счетами, которыми владеет Сергей Кузьмин, среди них в очередной раз появляется счет, принадлежащий Merkin LTD;

и, наконец, Сергей Кузьмин является владельцем кредитных карт либерийской компании;

и, среди документации, изъятой в доме Олены Бойко, обнаружен документ с остатками и движениям по кредитной карте Visa Platinum, владельцем является Merkin LTD.

СТР 29: Я_10_01_Д0К04_006: Устав Merkin LTD от 06/07/2004, в котором говорится следующее:

“... Название компании MERKIN LTD”.

“... наименование и физический адрес каждого члена акционера настоящего Устава и количество акций каждого члена акционера следующие: :

A.ABEDJE, 80 Broad Street, Monrovia, Либерия, подписан на одну акцию”.

“Количество управляющих директоров, входящих в Административный совет акционерной компании — ОДИН, в лице:

Сергей, Кузьмин, c/o Duglas Shipping & Trading S.L., улица Miramar 23, balcones de Sierra Blanca, 29600, Марбейя, Малага, Испания,

СТР 66: Я_10_01_Д0К03_010: таблица, показывающая состояние организацию акционеров на 30/11/2005:

СТР 31: Я_10_01_Д0К0б_001: договор на карты Visa Platinum, от 9/12/2005 банка Banco de Andalucia, в котором Merkin LTD фигурирует в качестве владельца, а Сергей Кузьмин в качестве доверенного лица.

СТР 51 - 90: R_10_01_Д0К03_013: ежемесячные выписки со счета по карте Visa Platinum из “Banco Andalucia” на имя Merkin Ltd.

СТР 57: R_10_01ДОK04_007: Схема банковских счетов компаний корпоративной сети Сергей Кузьмина.

CTP 31: R_09_03ДОK 10: Выписка Banco de Andalucia с остатком и движениями по счету n° 00043070000601600865 (EUR) компании Louys Properties, в которой содержится информация о переводе, полученном 6/04/2005, на сумму 12.000 евро, отправленном Merkin Ltd.

СТР 41: R_09_03ДОK 10: Выписка Banco de Andalucia с остатком и движениями по счету n° 00043070000601600865 (EUR) компании Louys Properties, в которой содержится информация о переводе, полученном 11/05/2005, на сумму 13.000 евро, отправленном Merkin Ltd., назначение платежа «ипотека и С.Д.»

СТР35: R_10_01ДОK06_001: договор на открытие текущего счета n° 000430700606756201-53, от 16/08/2005, банка Banco de Andalucia, в котором Merkin LTD фигурирует в качестве владельца, а Сергей Кузьмин в качестве доверенного лица.

СТР 35: Я_10_01_Д0К06_001: договор на открытие текущего счета в иностранной валюте n° 000430700006538374-82, от 16/08/2005, банка Banco de Andalucia, в котором Merkin LTD фигурирует в качестве владельца, а Сергей Кузьмин в качестве доверенного лица.

PAG 03: R_09_03_D0C 11: Выписка банка Banco de Andalucia с остатком и движениями по счету n° 00043070080675546971 (EUR) компании Kost de Inversiones, в которой содержится информация о переводе, отправленном 16/09/2005, насумму 7.000 евро, получатель Merkin Ltd.,

СТР 05: R_10_01ДОK03_003: Протокол n°7781 о передаче акций 29/11/2005, заверенный нотариусом Mauricio Pardo Morales, по которому происходит передача акций Ken Espanola de Inversiones, собственность Banff Investment, в лице своего представителя Сергея Кузьмина, компании Merkin Ltd., представленной Оленой Бойко.

СТР 31: R_10_01ДОK06_001: договор на карты Visa Platinum, от 9/12/2005 банка Banco de Andalucia, в котором Merkin LTD фигурирует в качестве владельца, а Сергей Кузьмин в качестве доверенного лица.

СТР 01-: R_10_01ДОK04_002: документация банка Banco de Andalucia относительно n° 00043070060675620153 компании Merkin Ltd. , об остатках и движениях по счетам, на личные траты, среди которых можно выделить следующие документы:

СТР 76: 21/12/2005, перевод на сумму 897.157,49 евро. В квитанции от руки написано “BANFF”

СТР 389: 2/02/2007, поступление от Vista Park на сумму 5.000 евро.

СТР 409: 29/12/2006, поступление от Vista Park на сумму 2.500 евро.

СТР 441: 28/11/2006, переводы на счет Casasol Investment S.L.: выплата налога на добавленную стоимость в размере 130.000 евро.

СТР 08 - 29: R_10_01ДОK03_013 остатки и движения по счету n° 0004307006756201, компании Merkin Ltd. в Banco de Andalucia. Выделяются следующие:

СТР 08: 22/12/2007, перевод в Namur Properties, сумма 2.000 евро. 22/12/2007, перевод в Kost de Inversiones S.A. сумма 3.500 евро.

22/12/2007, 2 перевода Сергею Кузьмину на общую сумму 2.000 евро. 4/01/2008, квитанция о платеже Тимофею Кузьмину на сумму 1.934 евро.

СТР 10: 27/11/2007, перевод в Namur Properties, сумма 1.500 евро.

СТР 22: 3/07/2006, перевод в Namur Properties, сумма 1.003,38 евро. 3/07/2006, перевод в Vista Park S.A. сумма 1.003,08 евро.

4/07/2006, перевод Ильдару Мустафину, сумма 3.711,68 евро.

СТР 25: 21/04/2006, перевод Ильдару Мустафину на сумму 8.022,57 евро.

СТР 27: 11/02/2006, перевод в Vista Park S.A., на сумму 2.003 евро.

СТР 29: 13/01/2006, orden de pago a Ildar Mustafin por valor de 20.030 euros.

CTP 69: R_09_03ДОK 12: Выписка из банка Banco de Andalucia с остатком и движениями по счету n° 00043070050601523515 (EUR) компании Ken Espanola de Inversiones, S.L., в которой содержится информация о переводе, полученном 10/02/2006, на сумму 13.000 евро, отправитель Merkin Ltd.,

СТР 83: R_09_03 ДОК 12: Выписка из банка Banco de Andalucia с остатком и движениями по счету n° 00043070020601561451 (EUR) компании Namur Properties S.L., в которой содержится информация о переводе, полученном 10/02/2006, на сумму 50..000 евро, отправитель Merkin Ltd., в счет ссуды.

СТР 42: R_09_03ДОK 10: Выписка из банка Banco de Andalucia с остатком и движениями по счету n° 00043070000601600865 (EUR) компании Louys Properties, в которой содержится информация о переводе, полученном 08/06/2006, на сумму 12.000 евро, отправитель Merkin Ltd.

СТР 44: R_09_03ДОK 10: Выписка из банка Banco de Andalucia с остатком и движениями по счету n° 00043070000601600865 (EUR) компании Louys Properties, в которой содержится информация о переводе, полученном 16/06/2006, на сумму 2.000 евро, отправитель Merkin Ltd.

СТР 46: R_09_03ДОK 10 Выписка из банка Banco de Andalucia с остатком и движениями по счету n° 00043070000601600865 (EUR) компании Louys Properties, в которой содержится информация о переводе, полученном 03/07/2006, на сумму 13.000 евро, отправитель Merkin Ltd.

СТР 222: R_09_03ДОK 4 Выписка из банка Banco de Andalucia с остатком и движениями по счету n° 00043070020601561451 (EUR), в которой содержится информация о переводе, 5/07/2006, от Merkin Limited в счет урегулирования дебетового остатка Namur Properties, на сумму 40.000 евро,

СТР 49: R_09_03ДОK 10: Выписка из банка Banco de Andalucia с остатком и движениями по счету n° 00043070000601600865 (EUR), в которой содержится информация о переводе, полученном 17/07/2006, на сумму 12.500 евро, отправитель Merkin Ltd., в счет ипотечного платежа.

СТР 230: R_09_03ДОK 4 Выписка из банка Banco de Andalucia по счету n° 00043070020601561451 (EUR), в которой содержится информация о переводе, полученном 09/08/2006 от Merkin Limited на сумму 4.000 евро, в качестве снабжения фонда.

СТР 70: R_09_03ДОK 10 Выписка из банка Banco de Andalucia с остатком и движениями по счету n° 00043070000601600865 (EUR), в которой содержится информация о переводе, полученном 28/97/2006, на сумму 5.500 евро, отправитель Merkin Ltd., в счет «платежа за вывоз мусора и за воду».

СТР 241: R_09_03ДОK 4 : Выписка из банка Banco de Andalucia по счету n° 00043070020601561451 (EUR), в которой содержится информация о переводе, полученном 6/10/2006, на сумму 2.000 евро, отправитель Merkin Ltd.

СТР 248: R_09_03ДОK 4: Выписка из банка Banco de Andalucia по счету n° 00043070020601561451 (EUR), в которой содержится информация о переводе, полученном 3/11/2006, на сумму 3.500 евро, отправитель Merkin Ltd.

СТР 83: R_09_03ДОK 10 Выписка из банка Banco de Andalucia по счету n° 00043070000601600865 (EUR), в которой содержится информация о переводе, полученном 27/11/2006, на сумму 15.000 евро, отправитель Merkin Ltd.

СТР 138: R_10_01ДОK03_010:

СТР 58: R_ 10_01_Д0К03_010: документ, содержащий движения денег между счетами компаний корпоративной сети Сергея Кузьмина, от руки помечена дата 27/11/2006.

СТР 81: R_09_03ДОK 13: Выписка из банка Banco de Andalucia по счету n° 00043070050601523515, компании Ken Espanola de Inversiones S.L., в которой содержится информация о переводе, полученном 27/11/2006, на сумму 22.500 евро, отправитель Merkin Ltd., назначение платежа: платеж в счет ипотечного кредита лизинг.

СТР 222: R_09_03ДОK 13 Выписка из банка Banco de Andalucia по счету n° 00043070020601561451, компании Namur Properties S.L., в которой содержится информация о переводе, полученном 27/11/2006, на сумму 3.100 евро, отправитель Merkin Ltd.

СТР 207: R_09_03ДОK 4 Выписка из банка Banco de Andalucia по счету n° 00043070010601644924 (EUR), компании Casasol Investment, S. L., в которой содержится информация о переводе, полученном 28/11/2006, на сумму 130.000 евро, отправитель Merkin Ltd., назначение платежа: «налоги»

СТР 94: R_09_03ДОK 10 Выписка из банка Banco de Andalucia по счету n° 00043070000601600865 (EUR), в которой содержится информация о переводе, полученном 29/12/2006, на сумму 12.500 евро, отправитель Merkin Ltd., назначение платежа: «ипотека»

СТР 91: R_09_03ДОK 13 Выписка из банка Banco de Andalucia по счету n° 00043070050601523515 (EUR), в которой содержится информация о переводе, полученном 29/12/2006, на сумму 13.000 евро, отправитель Merkin Ltd., назначение платежа: «не выплаченные взносы по ипотеке»

СТР 99: R_09_03ДОK 10 Выписка из банка Banco de Andalucia по счету n° 00043070000601600865 (EUR), в которой содержится информация о переводе, полученном 27/03/2006, на сумму 37.000 евро, отправитель Merkin Ltd.

СТР 152: R_09_03ДОK 13: Выписка из банка Banco de Andalucia по счету n° 00043070020601561451 (EUR), в которой содержится информация о переводе, полученном 27/03/2007, на сумму 6.200 евро, отправитель Merkin Ltd.

СТР 130: R_09_03ДОK 13 Выписка из банка Banco de Andalucia по счету n° 00043070050601523515 (EUR), в которой содержится информация о переводе, полученном 27/03/2007, на сумму 39.000 евро, отправитель Merkin Ltd.

СТР 152: R_09_03ДОK 12 Выписка из банка Banco de Andalucia по счету n° 00043070020601561451 (EUR), в которой содержится информация о переводе, полученном 3/05/2007, на сумму 6.000 евро, отправитель Merkin Ltd.

СТР 227: R_09_03ДОK 13 Выписка из банка Banco de Andalucia по счету n° 00043070050601523515 (EUR), в которой содержится информация о переводе, полученном 7/06/2007, на сумму 9.800 евро, отправитель Merkin Ltd.

СТР 223: R_09_03ДОK 13 Выписка из банка Banco de Andalucia по счету n° 00043070050601523515 (EUR), в которой содержится информация о переводе, полученном 12/06/2007, на сумму 2.100 евро, отправитель Merkin Ltd.

СТР 110: R_09_03ДОK 10 Выписка из банка Banco de Andalucia по счету n° 00043070000601600865 (EUR), в которой содержится информация о переводе, полученном 12/06/2007, на сумму 12.500 евро, отправитель Merkin Ltd.

СТР 113: R_09_03ДОK 10: Выписка из банка Banco de Andalucia по счету n° 00043070000601600865 (EUR), в которой содержится информация о переводе, полученном 25/06/2007, на сумму 14.000 евро, отправитель Merkin Ltd.

СТР 120: R_09_03ДОK 12 Выписка из банка Banco de Andalucia по счету n° 00043070050601523515 (EUR), в которой содержится информация о переводе, полученном 25/06/2007, на сумму 14.000 евро, отправитель Merkin Ltd.

СТР 114: R_09_03ДОK 10 Выписка из банка Banco de Andalucia по счету n° 00043070000601600865 (EUR), в которой содержится информация о переводе, полученном 13/08/2007, на сумму 11.000 евро, отправитель Merkin Ltd., назначение платежа: «в счет неуплаты долга по ипотеке 7 июня»

СТР 243: R_10_01ДОK 04_011 Выписка из банка Banco de Andalucia по счету n° 0004307006015614, с движениями по счету, владельцем которого является Namur Properties S.L., где фигурируют следующие операции:

22/12/2007, перевод от Merkin Ltd., сумма 2.000€.

29/01/2008, перевод от Merkin Ltd., сумма 1.500€

СТР 239: R_10_01ДОK04_011 Выписка из банка Banco de Andalucia

по счету n° 004307006015235, с движениями по счету, владельцем которого является Ken Espanola de Inversiones S.L., где фигурируют следующие операции:

28/01/2008, перевод от Merkin Ltd., на сумму 25.900 евро.

29/01/2008, перевод от Merkin Ltd., на сумму 1.000€

В следующих 2-х таблицах приведены как отправленные, так и полученные переводы компании Merkin, Ltd., указаны получатели и отправители этих переводов, а также суммы , распределенные по годам:

Transferencias ordenadas por Merkin, Ltd.

Переводы, полученные Merkin Ltd.

“Merkin, Ltd.”, после приобретения большинства акций испанских компаний, приобрела роль кассы, финансирующей испанские компании корпоративной сети Сергея Кузьмина.

Компания Merkin Ltd., принадлежащая Сергею Кузьмину, является компанией, которая, через одну из компаний-резидента страны «налогового рая», оплачивает платежи по объектам недвижимости, которыми владеют испанские компании.

Со счетов компании Merkin, Ltd. осуществляются переводы как на счет Сергея Кузьмина, так и на счет его сына Тимофея, что указывает на некий беспорядок, присутствующий в отношениях счетов юридических и физических лиц, входящих в корпоративную сеть Сергея Кузьмина.

Большая часть бюджета Merkin Ltd. Происходит от крупных переводах, особенно выделяются следующие: в 2005 году, перевод от панамской компании Banff Investment S.A. на сумму 897.157,49 евро, и, в 2006 году, перевод из компании Kost de Inversiones S.A. на сумму 272.316 евро.

После приобретения контроля над испанскими компаниями, целью Merkin Ltd. Является получение капиталов из Панамы, таким образом, либерийская компания Merkin Ltd. теперь играет роль, которая раньше в корпоративной сети Сергея Кузьмина принадлежала панамским юридическим лицам.

СТР 38: Я_10_01_Д0К03_008: Международная схема компаний Сергея Кузьмина:

СТР 254: Я_09_01_Д0К 42 - РОЗОВАЯ ПАПКА: Схема акционерной структуры:

СТР 40: R_10_01_ДОК03_008: Схема компаний:

СТР 24: R_10_01ДОK03_006: Схема, в которой появляется Kinbow Trading Limited:

Перевод на испанский:

Структура в Лихтенштейне

Корпоративная структура создавалась в Лихтенштейне, с созданием юридического лица “Administral Anstalt”, чья деятельность состоит в предоставлении услуг компаниям, и аналогичным структурам в Лихтенштейне.

Через эту компанию создается фонд Dulcina Stitfung и компания Sunbridge Anstalt.

“Administral Anstalt” руководит фондами, созданными в Лихтенштейне Сергеем Кузьминым, и счетами, оплачиваемыми ими, на содержание панамских компаний “Banff Investment S. A.”, “Kost de Inversiones S.A.”, “Eporoyal S.A.” и “Sandronella Real S.A.” , которые являются собственностью “Sunbridge Anstalt”.

Эта структура, созданная в Лихтенштейне, предшествовала передаче акция испанских компаний, которые являются собственностью панамских компаний, либерийскому юридическому лицу “Merkin, Ltd.” в 2005 году. Таким образом, Сергей Кузьмин использует офшорные компании, интегрированные в его корпоративную сеть. Вначале это компании-резиденты Лихтенштейна, затем передает собственность панамских компаний юридическому лицу Либерии, с целью легализовать незаконно приобретенную недвижимость, скрыв ее происхождение.

Среди документации, найденной в доме Сергея Кузьмина, обнаружен документ, отправленный Daniel Whitefield Ltd./Lina Intertrust Ltd. 27/05/2002, на имя Сергея Кузьмина.

В данном документе, г-н Whitefield, во-первых, вносит исправления в план офшорной корпоративной сети, составленный Сергеем Кузьминым, и отправленный ему ранее. Г-н Whitefield, критикуя план, предложенный Кузьминым, предлагает ему создать сеть с головной компанией в Люксембурге или на Нидерландских Антильских островах, приводя аргументы за и против создания структуры в этих странах, для того, чтобы Сергей Кузьмин мог принять решение.

Сергей Кузьмин отвергает план, предложенный г-ном Whitefield, и создает структуру по своему плану.

СТР 151-158 Я_09_01_ДОК 42.- РОЗОВАЯ ПАПКА: Документ на русском языке, отправленный 27/05/2002 из Daniel Whitefield Ltd./Lina Intertrust Ltd., Сергею Кузьмину, с заголовком: Общее описание возможной структуры бизнеса в сфере недвижимости в Испании.

На последней странице содержится пояснительная таблица к этому документу:

Структура на Британских Виргинских островах

В домах Олены Бойко и Сергея Кузьмина, найдена различная документация, относящаяся к компании, именованной Virginia Ventures Limited, созданная и находящаяся на Британских Виргинских островах, Сергей Кузьмин занимал должность консультанта, в 1995 и 1999 гг., с особыми полномочиями, данными ему этой компанией:

СТР 33: R_10_01ДОK03_002_BIS Свидетельство о собственности Virginia Ventures, Ltd. От 03 марта 1995, где Сергей Кузьмин фигурирует в качестве консультанта.

СТР 15: R_10_01ДОK01: Генеральная доверенность Сергею Кузьмину от Virginia Ventures, Ltd., от 20/03/1995.

СТР 49: R_10_01ДОK03_002_BIS: Свидетельство о собственности Virginia Ventures, Ltd. от 03 августа 1999, где Сергей Кузьмин фигурирует в качестве консультанта, начиная с этой даты. Дата документа — 7/04/2003.

СТР 119: R_09_01ДОK 42 - РОЗОВАЯ ПАПКА: факс с логотипом г-на Wissmann Rechtsnwalt, от 10/09/2003, отправленный Кузьмину и Хазину, с заголовком «Корпорации» :

“Господа, рад сообщить, что согласен вести дела трех компаний, расположенных на Британских Виргинских островах: VIRGINIA VENTURES LTD, MERKIN LTD и KINBOW TRADING LIMITED. Стоимость услуг за год прежняя, 2.600 швейцарских франков + 300 долларов...”

СТР 110: R_09_01ДОK 42 - РОЗОВАЯ ПАПКА: факс с логотипом г-на Wissmann Rechtsnwalt, от 18/05/2004, отправленный Кузьмину, и имеющий заголовок: «ваши компании»:

“Уважаемый господин Кузьмин, возвращаясь к нашему утреннему разговору между мной и господином Хазиным в вашем присутствии, в отношении особых условий ведения дел в Ваших компаниях, хотелось бы уточнить следующиемоменты:

.- Полная сумма к выплате на сегодняшнюю дату (4 счета от VIRGINIA, MERKIN и KINBOW) составляет 7.800 швейцарских франков плюс 1.880$...

.- Скидка в 600 швейцарских франков на каждую компанию будет включена в следующие счета.

СТР 45: R_09_01ДОK 42.- ПАПКА СВЕТЛО-ГОЛУБАЯ: Движения по счету n° 894260/001.000.840, от 8/04/1997, владельцем которого является

Virginia Ventures Limited в Discount Bank And Trust Company, Цюрих, среди которых перевод, насумму 100.000 USD, насчет Trifori Trading S.A.

Компания-получатель перевода - Trifori Trading S. A., из корпоративной сети Г еннадия Петрова, о чем было сказано в соответствующем параграфе.

Тот факт, что между этими двумя компаниями существуют финансовые отношения. Подтверждает, с одной стороны, что существует связь между Сергеем Кузьминым и Геннадием Петровым, как членами организованной криминальной группировки, и, с другой стороны, демонстрирует, что деятельность этой группировки не ограничивается правонарушительными действиями обвиняемых, так как между членами группировки существуют экономические отношения, в которых присутствует незаконно приобретенный капитал, который необходимо легализовать.

Связь Trifori Trading с Геннадием Петровым прослеживается только лишь при создании Vopter Incor S.L., 14 июля 1998 года, учредителями которой были г-н Juan Antonio Untoria Agustin и “Trifori Trading SA”, представленная в учредительном акте Геннадием Петровым.

Это компания, имеющая юридический адрес в Швейцарии, занесенная в Международный Реестр Коммерческих Предприятий под номером 136883, а также в Реестр Коммерческих предприятий Британских Виргинских островов под идентичным номером.

8 июля 1999 принимается увеличение уставного капитала на сумму 917.234,62 евро, подписанные и полностью внесенные следующим образом: Геннадий Петров подписан на акции суммой в 557.757,26 евро, тогда как “Trifori Trading, S. A.” подписана на акции суммой в 359.477,36 евро, согласно документу, подписанному 25 августа 1999.

Virginia Ventures, Ltd., в лице представителя г-на Francisco Eloy Oca?a Palma, приобретает акции, которыми владела панамская организация Kost de Inversiones S. A., в лице представителя Сергея Кузьмина, компании Louys Properties S. L.

Речь идет о юридической сделке, состоящей только лишь в изменении формального владельца акций испанской компании, тогда реальным владельцем всего продолжает быть Сергей Кузьмин.

СТР 60: Я_10_01_Д0К03_015: Передача акций, от 18/07/2003, протокол 5721, заверенный нотариусом Mauricio Pardo Morales, в котором участвуют: Сергей Кузьмин, представляющий Kost de Inversiones S.A.

Г-н Francisco Eloy Oca?a Palma, представитель Virginia Ventures Limited.

УСТАНОВОЧНАЯ ЧАСТЬ: KOST DE INVERSIONES S.A. владеет 49 акциями компании LOUYS PROPERTIES S.L., номинальная стоимость каждой акции составляет 61€.

СТОРОНЫ ДОГОВОРИЛИСЬ: Что компания KOST DE INVERSIONES S.A. уступает свои акции компании “VIRGINIA VENTURES LIMITED” за общую стоимость 2.989€.

Merkin Limited находится под руководством ADMINISTRAL ANSTALT, которая выставляет счета за ее услуги испанской MYR MARBELLA S.L., собственности Леонида Хазина.

Управляющая компания осведомляет Хазина обо всех счетах, которые существуют в банке LGT Bank в Лихтенштейне, равно как и о счетах фондов, созданных в Лихтенштейне (DULCINA STITFUNG и SUNBRIDGE ANSTALT) , и компании Merkin Incorporated.

Г-н Wissmann Rechtsnwalt сообщает Леониду Хазину и Сергею Кузьмину, что руководит тремя их компаниями-резидентами Британских Виргинских островов (VIRGINIA VENTURES LIMITED, MERKIN LTD и KINBOW TRADING LIMITED). И информирует их о стоимости годового обслуживания.

Леонид Хазин представляет интересы Сергея Кузьмина в Испании руководит его компаниями-резидентами Испании. Поэтому обладает исчерпывающей информацией обо всей корпоративной сети Сергея Кузьмина.

СТР 215: R_09_01ДОK 42 - РОЗОВАЯ ПАПКА: факс с логотипом

Administral Anstalt от 14/10/2002, отправленный г-жой Sonia Garcia из Administral Anstalt в MYR Marbella, на имя Леонида Хазина, по поводу номеров счетов, в котором говорится:

“Уважаемый господин Хазин, отправляем Вам номера счетов следующих компаний:

CTP 119: R_09_01_ДOK 42 - РОЗОВАЯ ПАПКА: факс с логотипом г-на Wissmann Rechtsnwalt, от 10/09/2003, отправленный Кузьмину и Хазину, с заголовком «Корпорации» :

“Господа, рад сообщить, что согласен вести дела трех компаний, расположенных на Британских Виргинских островах: VIRGINIA VENTURES LTD, MERKIN LTD и KINBOW TRADING LIMITED. Стоимость услуг за год прежняя, 2.600 швейцарских франков + 300 долларов...”

СТР 110: R_09_01ДОK 42 - РОЗОВАЯ ПАПКА: факс с логотипом г-на Wissmann Rechtsnwalt, от 18/05/2004, отправленный Кузьмину, и имеющий заголовок: «ваши компании»:

“Уважаемый господин Кузьмин, возвращаясь к нашему утреннему разговору между мной и господином Хазиным в вашем присутствии, в отношении особых условий ведения дел в Ваших компаниях, хотелось бы уточнить следующие моменты:

.- Полная сумма к выплате на сегодняшнюю дату (4 счета от VIRGINIA, MERKIN и KINBOW) составляет 7.800 швейцарских франков плюс 1.880$...

Скидка в 600 швейцарских франков на каждую компанию будет включена в следующие счета.

СТР 38: Я_09_01_Д0К 42.- РОЗОВАЯ ПАПКА: Письмо с логотипом Administral Anstalt, направленное в MYR Marbella на имя Леонида Хазина от 7/09/2004, в котором запрашивается оплата услуг, предоставленных компании Merkin Incorporated S.A. на сумму 10.227,05 швейцарских франков.

СТР 14: Я_10_01_Д0К03_001 Доверенность от 28/08/2002, которая передаёт права на компанию Merkin Limited Сергею Кузьмину; заверена нотариусом Панамы.

Merkin Limited выступает в качестве получателя переводов от компаний, которые имеют счета в Parex Bank, Ogres Komercbanka и Lateko Bank, в Литве, а также от организации-резидента Лихтенштейна, ранее упоминаемой Sunbridge Anstalt.

Также, перечисляются переводы, отправленные Merkin Incorporated, панамским компаниям: Eporoyal S.A., Kost de Inversiones S.A., Sandronella Real и Banff Investment.

В этом разделе, особого внимания заслуживают 2 перевода: первый получает Shadow Shining Corp., связанная с Еленой Петровой, а второй, Тимофей Кузьмин, сын Сергея Кузьмина.

В продолжении, перечисляются документы, которые ссылаются на данные денежные операции:

СТР 236 Я_09_01_Д0К 42 СИНЯЯ ПАПКА: Выписка из банка Discount Bank And Trust Company, Цюрих, Merkin Limited, в которой фигурирует перевод, полученный 16/11/1999, Parex Bank, Рига , на сумму 125.000$, на счет n° 873941/001.000.840, отправитель Preston Holdings Llc.

СТР 141 Я_09_01_Д0К 42 СИНЯЯ ПАПКА: Выписка из банка Discount Bank And Trust Company, Цюрих, Merkin Limited, в которой фигурирует перевод, отправленный 8/03/2000 в Banco de Andalucia, на сумму 50.000$, со счета n° 873941/001.000.840, получатель Kost de Inversiones.

СТР 135 Я_09_01_Д0К 42 СИНЯЯ ПАПКА: Выписка из банка Discount Bank And Trust Company, Цюрих, Merkin Limited, в которой фигурирует перевод, отправленный 3/04/2000 в Parex Bank de Riga, на сумму 77.000$, со счета n° 873941/001.000.840, получатель Preston Holdings Llc.

СТР 132 Я_09_01_Д0К 42 СИНЯЯ ПАПКА: Выписка из банка Discount Bank And Trust Company, Цюрих, Merkin Limited, в которой фигурирует перевод, отправленный 7/04/2000 в Parex Bank de Riga, на сумму 259.000$, со счета n° 873941/001.000.840, получатель Preston Holdings Llc.

СТР 127 Я_09_01_Д0К 42 СИНЯЯ ПАПКА: Выписка из банка Discount Bank And Trust Company, Цюрих, Merkin Limited, в которой фигурирует перевод, отправленный 17/04/2000 в Parex Bank de Riga, на сумму 209.000$, со счета n° 873941/001.000.840, получатель Preston Holdings Llc.

СТР 126 Я_09_01_Д0К 42 СИНЯЯ ПАПКА: Выписка из банка Discount Bank And Trust Company, Цюрих, Merkin Limited, в которой фигурирует перевод, отправленный 19/04/2000 в Parex Bank de Riga, на сумму 152.000$, со счета n° 873941/001.000.840, получатель Preston Holdings Llc.

СТР 124 Я_09_01_Д0К 42 СИНЯЯ ПАПКА: Выписка из банка Discount Bank And Trust Company, Цюрих, Merkin Limited, в которой фигурирует перевод, отправленный 28/04/2000 в Parex Bank de Riga, на сумму 196.000$, со счета n° 873941/001.000.840, получатель Preston Holdings Llc.

СТР 122 Я_09_01_Д0К 42 СИНЯЯ ПАПКА: Выписка из банка Discount Bank And Trust Company, Цюрих, Merkin Limited, в которой фигурирует перевод, отправленный 9/05/2000 в Banco de Andalucia, на сумму 800.000$, со счета n° 873941/001.000.840, получатель Banff Investment.

СТР 113 Я_09_01_Д0К 42 СИНЯЯ ПАПКА: Выписка из банка Discount Bank And Trust Company, Цюрих, Merkin Limited, в которой фигурирует перевод, отправленный 17/07/2000 в Banco de Andalucia, на сумму 200.000$, со счета n° 873941/001.000.840, получатель Kost de Inversiones..

СТР 217: Я_09_03_Д0К 3 Квитанция из банка Banco de Andalucia, номер счета 0004307006530086 (USD), компания Kost de Inversiones S.A., в которой указано, что 19/07/2000, 2/11/2000 и 28/12/2000, на данный счет поступили переводы в размере 199.800USD, 49.950USD и 39.960USD, соответственно, от Merkin Limited.

СТР 27: Я_10_01_Д0К01: Остатки и движения по счетам Merkin, Ltd., от 5/10/2000, банк Discount Bank And Trust Company, Цюрих, счет n° 873941/001.000.840, где фигурирует перевод из Lateko Bank, Рига на сумму 220.000$, отправитель D.S. Market Llc.

СТР 90 Я_09_01_Д0К 42 СИНЯЯ ПАПКА: Выписка из банка Discount Bank And Trust Company, Цюрих, Merkin Limited, в которой фигурирует перевод, отправленный 30/10/2000 в Banco de Andalucia, на сумму 50.000$, со счета n° 873941/001.000.840, получатель Kost de Inversiones.

СТР 152 Я_09_01_Д0К 42 ОРАНЖЕВАЯ ПАПКА: Выписка из банка Discount Bank And Trust Company, Цюрих, Merkin Limited, в которой фигурирует перевод, отправленный 22/01/2000 в Banco de Andalucia, на сумму 50.000$, со счета n° 873941/001.000.840, получатель Banff Investment, S. A.

СТР 100 Я_09_01_Д0К 42 ОРАНЖЕВАЯ ПАПКА: Выписка из банка Discount Bank And Trust Company, Цюрих, Merkin Limited, в которой фигурирует перевод, отправленный 1/06/2001 в Banco de Andalucia, на сумму 50.000$, со счета n° 873941/001.000.840, получатель Shadow Shining Corp.

СТР 413: Я_09_03_Д0К 3 : Квитанция из банка Banco de Andalucia, номер счета 0004307006538010 (USD), компания Banff Investment S.A., в которой указано, что 25/07/2001, 19/09/2001, 1/02/2002 и 8/02/2002 на данный счет поступили переводы в размере 299.100 (USD), 179.460(USD), 22.931(USD) и 29.910(USD) соответственно, от Merkin Limited.

СТР 87 Я_09_01_Д0К 42 ОРАНЖЕВАЯ ПАПКА: Выписка из банка Discount Bank And Trust Company, Цюрих, Merkin Limited, в которой фигурирует перевод, отправленный 27/07/2001 в Banco de Andalucia, на сумму 30.000$, со счета n° 873941/001.000.840, получатель Banff Investment S.A.

СТР 63 Я_09_01_Д0К 42 ОРАНЖЕВАЯ ПАПКА: Выписка из банка Discount Bank And Trust Company, Цюрих, Merkin Limited, в которой фигурирует перевод, отправленный 04/09/2001 в Banco de Andalucia, на сумму 40.000$, со счета n° 873941/001.000.840, получатель Sandronella Real S.A.

СТР 59 Я_09_01_Д0К 42 ОРАНЖЕВАЯ ПАПКА: Выписка из банка Discount Bank And Trust Company, Цюрих, Merkin Limited, в которой фигурирует перевод, отправленный 17/09/2001 в Banco de Andalucia, на сумму 135.000$, со счета n° 873941/001.000.840, получатель Banff Investment S.A.

СТР 12 Я_09_01_Д0К 42 ОРАНЖЕВАЯ ПАПКА: Выписка из банка Discount Bank And Trust Company, Цюрих, Merkin Limited, в которой фигурирует перевод, отправленный 13/12/2001 в Banco de Sabadell, на сумму 135.000$, со счета n° 873941/001.000.840, получатель Sandronella Real S.A.

СТР 07 Я_09_01_Д0К 42 ОРАНЖЕВАЯ ПАПКА: Выписка из банка Discount Bank And Trust Company, Цюрих, Merkin Limited, в которой фигурирует перевод, отправленный 27/12/2001 в Banco de Andalucia, на сумму 40.000$, со счета n° 873941/001.000.840, получатель Kost de Inversiones.

СТР 84 Я_09_01_Д0К 42 ЖЕЛТАЯ ПАПКА: Выписка из банка Discount Bank And Trust Company, Цюрих, Merkin Limited, в которой фигурирует перевод, отправленный 18/01/2001 в Banco de Andalucia, на сумму 60.000$, со счета n° 873941/001.000.840, получатель Banff Investment S.A.

СТР 81 Я_09_01_Д0К 42ЖЕЛТАЯ ПАПКА: Выписка из банка Discount Bank And Trust Company, Цюрих, Merkin Limited, в которой фигурирует перевод, отправленный 31/01/2001 в Banco de Andalucia, на сумму 23.000$, со счета n° 873941/001.000.840, получатель Banff Investment S.A.

СТР 72 Я_09_01_Д0К 42ЖЕЛТАЯ ПАПКА: Выписка из банка Discount Bank And Trust Company, Цюрих, Merkin Limited, в которой фигурирует перевод, отправленный 06/02/2002 в Banco de Andalucia, на сумму 30.000$, со счета n° 873941/001.000.840, получатель Banff Investment S.A.

СТР 69 R_09_01ДОK 42ЖЕЛТАЯ ПАПКА: Выписка из банка Discount Bank And Trust Company, Цюрих, Merkin Limited, в которой фигурирует перевод, отправленный 18/02/2002 в Banco de Andalucia, на сумму 40.000$, со счета n° 873941/001.000.840, получатель Sandronella Real S.A.

СТР 61 R_09_01ДОK 42ЖЕЛТАЯ ПАПКА: Выписка из банка Discount Bank And Trust Company, Цюрих, Merkin Limited, в которой фигурирует перевод, отправленный 08/03/2002 в Banco de Andalucia, на сумму 14.000$, со счета n° 873941/001.000.840, получатель Eporoyal S.A.

СТР 39 R_09_01ДОK 42ЖЕЛТАЯ ПАПКА: Выписка из банка Discount Bank And Trust Company, Цюрих, Merkin Limited, в которой фигурирует перевод, отправленный 13/05/2002, Тимофею Кузьмину, на сумму 14.000$, со счета n° 873941/001.000.840.

СТР 211: R_09_03ДОK 3 : Квитанция из банка Banco de Andalucia, номер счета 0004307006755469 (EUR), компания Kost de Inversiones S.A., в которой указано, что 4/07/2003 был осуществлен перевод компании Merkin Limited на сумму 1.000 долларов.

СТР 218: R_09_03ДОK 3 : Квитанция из банка Banco de Andalucia, номер счета 0004307006530086 (USD), компания Kost de Inversiones S.A., в которой указано, что 16/09/2003 был получен перевод на сумму 49.949,71 долларов, от Merkin Incorporated

СТР 128 R_09_01ДОK 42 РОЗОВАЯ ПАПКА: Движения, от 30/09/2003, по счету n° 0183052AA в долларах, которым владеет Merkin Incorporated S.A. в LGT Bank в Лихтенштейне, среди которых фигурирует перевод, отправленный этой компанией 12/0/2003, на сумму 50.000$ в KOST DE INVERSIONES S.A.

СТР 86: R_09_01ДОK 42 - РОЗОВАЯ ПАПКА: Движения, от 31/09/2003, по счету n° 0182712AD в долларах, которым владеет Sunbridge Anstalt в LGT

Bank в Лихтенштейне, среди которых фигурирует перевод, полученный от компании Merkin Incorporated S.A. 12/09/2003, на сумму 68.000 евро.

СТР 47 R_09_01ДОK 42 ЖЕЛТАЯ ПАПКА: Выписка из банка Discount Bank And Trust Company, Цюрих, Merkin Limited, в которой фигурирует перевод, отправленный в банк Banco de Andalucia на счет Sandronella Real S.A., на сумму 30.000$, со счета n° 873941/001.000.840.

Переводы, которые получает Merkin Ltd., отправленные из Preston Holding Llc., на общую сумму 893.000$, в 2000 году:

3 апреля 2000 на сумму 77.000$.

7 апреля 2000 на сумму 259.000$.

17 апреля 2000 на сумму 209.000$.

19 апреля 2000 на сумму 152.000$.

28 апреля 2000 на сумму 196.000$.

Согласно изъятой документации, эти переводы были сделаны на основании договора ссуды, заключенного между компанией Merkin Ltd., в качестве кредитора, и, компании Preston Holdings Llc., в качестве заемщика , на сумму 893.000$.

СТР 303: R_09_01ДОK 37 документ на русском языке, касающийся Merkin Limited и Preston Holdings Llc., из текста которого видно, что речь идет о договоре ссуды, составленного 3 марта 2000 года, без подписей, между Merkin Ltd., с качестве кредитора, и Preston Holding Llc., в качестве заемщика. Суммассуды 893.000$, под 11% годовых.

СТР 319: R_09_01ДОK 37 документ на русском языке, касающийся Preston Holdings Llc. и Merkin Limited, датированный 12 мая 2000, адресованный Генеральному Директору Preston Holding, Llc., и подписанный Финансовым Департаментом компании Merkin, Ltd., в котором компания назначает его бенефициаром счета, на который компания-заемщик должна перечислять суммы в счет выплаты ссуды и процентов:

СТР 321: R_09_01ДОK 37 документ, датированный 22 мая 2000 года, на английском языке, касающийся компаний “Merkin Limited” и Preston Holdings Llc., представляющий собой финальный контракт о том, что компания-заемщик вернула сумму ссуды и проценты компании-кредитору.

В отношении “Preston Holdings, Llc.”, существует следующая вебстраница http://www.webuyyourbusiness.com/

Речь идет о компании, которая занимается покупкой имущественных ценностей, и предлагает немедленную оплату.

Компания предлагает как выкуп целого бизнеса, так и выкуп коллекционного имущества, как, например, мебели, которая не используется, но требует вложения средств, яхт, антиквариата,недвижимости и т. д., гарантируя немедленную оплату наличными.

Согласно докладу Национальной Полиции, договор между компаниями мог быть примерно следующий: “Merkin, Ltd.” дает в долг деньги, сроком на один год, под 11% годовых, компании “Preston Holdings, Llc.”, для того, чтобы “Preston Holdings, Llc.” использовала эти деньги для покупки различного оборудования, обязуясь предоставлять контракт на покупку этого оборудования и номер счета продавца данного оборудования, чтобы гарантировать, что сумма ссуды используется для целей покупки оборудования, и ни для каких-либо других целей. Оборудование, купленное за деньги, полученные в качестве ссуды, перечислено ниже:

СТР 317: R_09_01ДОK 37:

После изучения содержимого контракта, можно прийти к выводу, что цель деятельности Preston Holdings Llc. не соответствует типу контракта, найденного среди изъятой документации, так как, согласно ему, Preston Holdings Llc. является компанией, которая платит деньги за приобретение имущества, а не наоборот, как указано в договоре ссуды.

Во-вторых, согласно контракту, Preston Holdings Llc. имеет срок рассрочки выплаты ссуды один год. Но компания вернула кредит через два месяца, без выплаты процентов.

Наконец, не констатируется факт возврата долга компанией Merkin Ltd.

Что касается перевода, реализованного компанией Charlesford, Ltd., на сумму 800.000$, не существует юридического обоснования для данного перевода.

Также отсутствует юридическое обоснование для перевода от D.S. Market Llc., который был совершен 5/10/2000, на сумму 220.000$.

Все эти переводы, объединяет то, что они были реализованы через банки, которые находятся в Литве, где также имеет счет компания Preston Holdings Llc.,

Капитал, полученный Merkin Ltd. В 2000 году, путем переводов от Preston Holdings Llc. и D.S. Market Llc. (на общую сумму 1.130.000$), применяется для переводов, которые компания Merkin, Ltd. реализовала в пользу панамских Kost de Inversiones S.A., на сумму 589.710$,и Banff Investment S.A., на сумму 800.000$.

С другой стороны, в 2001 году, “Merkin, Ltd.” получает перевод от “Charlesford, Ltd.”, на сумму 800.000$, который также используется для переводов, осуществленных компанией “Merkin, Ltd.” в пользу следующих панамских компаний: Kost de Inversiones S.A., на сумму 525.000$; Sandronella Real S.A., на сумму 175.000$; Banff Investment S.A., на сумму 478.560$.

В то время панамские компании владели испанскими, и капитал, приобретенный путем переводов от “Merkin, Ltd.”, использовался для увеличения капитала испанских компаний и для переводов на их счет, которые использовали его как часть финансирования для приобретения недвижимости в Costa del Sol.

Administral Anstalt руководит как организациями в Лихтенштейне (Dulcina Stitfung и Sunbridge Anstalt), так и компаниями, находящимися в подчинении Sunbridge Anstalt (Merkin Incorporated, Virginia Ventures Limited и Kinbow Trading Ltd.)

К тому же, из Лихтенштейна осуществляется руководство панамскими компаниями, и оплачиваются счета, принадлежащие руководящей компании в Панаме Panama Service World Inc., которая, в свою очередь, руководит компаниями Banff Investment S.A., Kost de Inversiones S.A. и Sandronella Real S.A.

CTP 119: R_09_01ДОK 42 - РОЗОВАЯ ПАПКА: факс с логотипом г-на Wissmann Rechtsnwalt, от 10/09/2003, отправленный Кузьмину и Хазину, с заголовком «Корпорации» :

“Господа, рад сообщить, что согласен вести дела трех компаний, расположенных на Британских Виргинских островах: VIRGINIA VENTURES LTD, MERKIN LTD и KINBOW TRADING LIMITED. Стоимость услуг за год прежняя, 2.600 швейцарских франков + 300 долларов...”

СТР 111: R_09_01ДОK 9: факс от 26/09/2003, с логотипом “MYR Marbella S. L”, отправленный г-жой Concha Quesada Azcoaga г-ну Antonio Fortuny y Maynes, со следующим содержанием:

“Примерно год назад, в дирекцию панамских компаний и в его офис были присланы по факсу письма, с просьбой отправлять все счета, связанные с этими компаниями, официальному представителю владельца этих компаний в Швейцарию. Эта же информация была сообщена по телефону ”.

СТР 333: R_09_01ДОK 9: факс от 29/09/2003, с логотипом Abogados Asociados de Fortuny S.L., отправленный г-ном Antonio Fortuny y Maynes г-же Concha в “MYR Marbella”, в котором г-н Antonio сообщает следующее:

“Я лично проверил всю документацию и не нашел уведомления, которое было бы прислано мне из Швейцарии, но, действительно, вчера был телефонный разговор с SUNBRIDGE ESTABLISHMENT, в котором меня просили прислать копии счетов от 25 сентября. Подтверждаю, что переводы компаниям были реализованы”.

СТР 110: R_09_01ДОK 42 - РОЗОВАЯ ПАПКА: факс с логотипом г-на Wissmann Rechtsnwalt, от 18/05/2004, отправленный Кузьмину, и имеющий заголовок: «ваши компании»:

“Уважаемый господин Кузьмин, возвращаясь к нашему утреннему разговору между мной и господином Хазиным в вашем присутствии, в отношении особых условий ведения дел в Ваших компаниях, хотелось бы уточнить следующие моменты:

.- Полная сумма к выплате на сегодняшнюю дату (4 счета от VIRGINIA, MERKIN и KINBOW) составляет 7.800 швейцарских франков плюс 1.880$...

.- Скидка в 600 швейцарских франков на каждую компанию будет включена в следующие счета.

СТР 112: R_09_01ДОK 42. - РОЗОВАЯ ПАПКА: факс с логотипом Dr. Wissmann Rechtsnwalt, от 30/05/2004, отправленный “MYR Marbella S.L.”; ко вниманию Leon KHAZINE, с темой “LABERT HOLDING CORP” Говорится следующее:

“Уважаемый г-н Хазин, я беру на себя смелость приложить счета-фактуры в отношении услуг, предоставляемых компанией. Мы также признательны, если вы будете так любезны, передать господину Кузьмину после его скорейшего возвращения из России, информацию о состоянии счетов предприятий, которая позволит управлять компаниями ”

СТР 42: R_09_01ДОK 42. - РОЗОВАЯ ПАПКА: Письмо с логотипом “Administral Anstalt”, направленное в “MYR MARBELLA” ко вниманию Леонида Хазина от 28/07/2004г. с требованием оплаты по налогу SUNBRIDGE ANSTALT.

СТР 38: R_09_01ДОK 42. - РОЗОВАЯ ПАПКА: Письмо с логотипом Administral Anstalt, направленное в MYR Marbella ко вниманию Леонида Хазина от 7/09/2004 с требованием оплаты за услуги, предоставленные Merkin Incorporated S.A., на сумму в 10.227,05 CHF (швейцарских франков).

СТР 52: R_09_01ДОK 42. - РОЗОВАЯ ПАПКА: факс от 24/09/2004 с логотипом Administral Anstalt, направленный в MYR Marbella S.L. ко вниманию Леонида Хазина, с заголовком Sunbridge Anstalt, Triesen, на английском языке и его перевод следующий:

"Уважаемый господин Хазин, спасибо большое за посланный факс от 23 сентября 2004 года.

Так как мы не в состоянии говорить непосредственно с господином К., в виду того, что мы говорим на разных языках, мы должны иметь человека, уполномоченного давать указания по отношению к этой компании. Этот человек должен быть вписан в договор, и мы должны иметь его подпись.

По этой причине мы просим Вас связаться с господином K., чтобы передать эту проблему.

Если этот человек не будет назначен в письменном виде к 30 сентября 2004 года, мы будем не в состоянии сделать доверенность и не сможем рассматривать его как законного представителя этой компании...».

СТР 385: R_13_01ДОK01_001: факс от Кирилла Ильина Юдашева Мартину А. Оспельту (Martin A. Ospelt ) от 15/10/2004, в котором говорится следующее:

"С июня 2004 года я стал законным представителем господина К. (компании SUNBRIDGE, MERKIN и DULCINA). Два дня назад я получил от секретаря господина Хазина некоторые документы, касающиеся вышеупомянутых компании и их долгов ".

СТР 373: R_13_01ДОK01_001: Факс от 29/10/2004 с логотипом Administral Anstalt направленный Кириллу Ильину Юдашеву, в котором указаны балансы Sunbridge Anstalt, Dulcina Stitfung y Merkin Incorporated S. A.

CTP 383: R_13_01ДОK01_001: Факс от 02/11/2004 от Сергея Кузьмина господину Мартину Оспельту, в котором говорится следующее:

"... Я хотел бы подтвердить, что мое новое контактное лицо, является моим юристом, Кирилл Ильин Юдашев... ”

СТР 24: R_09_01ДОK 42-. РОЗОВАЯ ПАПКА: факс от 8/11/2004 от Sunbridge Anstalt и адресованный Кириллу Ильину Юдашеву, с требованием оплаты за услуги, оказанные Panama Services World INC компаниям Banff Investment, Kost de Inversiones и Sandronella Real Estate S.A.

СТР 25: R_09_01_ ДОК 42-. РОЗОВАЯ ПАПКА: факс от 10/11/2004 с логотипом Panama Services World Inc. отправленный из Fortuny Abogados Соне Гарсия (Sonia Garcia) в Sunbridge Establishment, в котором сообщается, что найдены счета-фактуры должны быть обналичены Panama Services World INC за соответствующий 2004 год Banff Investment, Kost de Inversiones и Sandronella Real Estate S.A.

CTP 287: R_14_01ДОK01_001 Факс от 26/01/2005 отправленный Сергеем Кузьминым г-ну Мартину Оспельту, с заголовком: «компании». Содержит следующее:

"Уважаемый господин Оспелът, как я уже комментировал, ваша компания создала фонды с единственной целью управления офшорными и испанскими компаниями, которые строят и продают недвижимость. Но в настоящее время это означает, что офшорные компании не зарегистрированы в качестве владельцев фондов.

Это происходит потому, что вся структура компаний (DULCINA, SUNBRIDGE и MERKIN) не важны для меня, так же как и их расходы.

Поэтому, мне бы хотелось закрыть все мои офшорные компании и не продолжать работу под управлением вашей фирмы. Работа сделана, и мы не имеем совместных обязанностей. Спасибо за ваше сотрудничество, и я приношу Вам свои извинения, но мы вынуждены изменить форму (способ) работы в будущем ”.

СТР 290: R_14_01ДОK01_001: факс от 26/01/2005 отправленный Сергеем Кузьминым господину Мартину Оспельту, с темой: окончание услуг. Содержит следующее:

"Уважаемый господин Оспельт, как вы уже знаете, несколько лет назад я пытался сделать со всеми моими компаниями рабочую систему и мы создали структуру с Фондом в Лихтенштейне и офшорными компаниями, которые поддерживают управление моей собственностью в Испании. Но она не была завершена, и эта идея была отложена.

Поэтому я бы хотел ликвидировать все офшорные компании, которые мы имеем с вами и не продолжать ведение дел в будущем ... ”

СТР 219: R_14_01ДОK01_001 Факс от 19/09/2005 от Сергея Кузьмина г-ну Мартину А. Оспельту. Тема: Ликвидация Sunbridge Anstalt. В котором говорится следующее:

"Уважаемый господин, Мы еще раз напоминаем вам, что наше решение о ликвидации всех компаний было направлено факсом от 26/01/2005, и вы были уведомлены об этом.

Мы еще раз напоминаем вам, и вы не захотели понять, что у нас было соглашение, и что вся структура компании была реализована в соответствии с нашим соглашением.

Создание этой структуры предполагало передать управление всеми испанскими компаниями компаниям, находящимся в офшорной зоне. Этого не было сделано.

Вы можете рассчитать количество денег, потраченных на регистрацию всех компаний, налоги и управление.

Все эти расходы не были оправданы. Мы понимаем и видим вещи достаточно ясно, но мы не понимаем вашу позицию относительно этого»

СТР 147: R_14_01ДОK01_001 Факс от 23/12/2005 послано от Lic. Iur. Мартин Оспельт/Балт Кириллу Ильину Юдашеву и в качестве темы: Sunbridge Anstalt, Triesen. Перевод с английского следующего содержания:

"Уважаемый господин Кузьмин, в связи с нашим факсом от 19 сентября 2005г. еще раз напоминаем вам, что SUNBRIDGE ANSTALT собственник и законный владелец следующих сертификатов акций на предъявителя:

EPOROYAL С.А. сертификат № 1, акций 10000.

BANFF INVESTMENT S.A. сертификат № 2, 100 акций.

Kost de Inversiones S.A. сертификат № 1 (документ 40996), 10 акций. SANDRONELLA REAL S.A., сертификат № 1, 10 акций.

Оригинальные акции на предъявителя находятся в нашем архиве ”.

Ильдар Мустафин.

Среди изъятых документов были обнаружены несколько документов, которые относятся к переводам, полученным Ильдаром Мустафиным, отправленных компанией " Merkin, Ltd."

Тем не менее, согласно информации, собранной в деле, между Ильдаром Мустафиным и Сергеем Кузьминым, не существует коммерческих отношений

СТР 70: R_10_01ДОK03_012: Детализация перевода от Merkin LTD полученная из Banco de Andalucia на счет № 01823416310291509334, получатель Ильдар Мустафин, дата 13/01/2006 на сумму 20000 €.

СТР 08-29: R_10_01_DOC03_013: баланс и движения по счету (валюта - евро) №0004307006756201, который принадлежит Merkin Ltd. в Banco de Andalucia , среди которых следующие:

СТР 22: Дата 04/07/2006, перевод Ильдару Мустафину на сумму 3711,68 евро.

СТР 25: Дата 21/04/2006, перевод Ильдару Мустафину на сумму 8022,57 евро.

СТР 29: Дата 13/01/2006, квитанция о платеже Ильдару Мустафину на сумму 20.030 евро.

Антонио Фортуни и Майнес.

Господин Фортуни в то время поддерживал отношения со следующими лицами и компаниями:

[10]

Через “Abogados Asociados de Fortuny, S. L.” оформлялись несколько компаний Сергея Кузьмина, в период между 2000 и 2002 гг.[11]

“Sierra Blanca 1 Administraciones, S.L.” был единственным управляющим “Louys Properties” в период с апреля по ноябрь 2001 г.

Несколько компаний господина Кузьмина были перенесены по юридическому адресу улица Sierra Blanca 1 2а, Марбелья[12], в то время как некоторые из них находились по адресу проспект Ricardo Soriano, 12 1° 4, Марбелья. Оба адреса тесно связаны с Антонио Фортуни и Майнес. Наконец, компании которые переходят на адрес улица Jacinto Benavente, 25, Марбелья, что также является адресом MYR Marbella S. L.:

Ken Espanola De Inversiones SL, 15/06/1999 и 18/09/2003

Louys Properties SL, 26/04/2001 и 18/02/2003

Namur. Properties SL, 11/04/2000 и 12/07/2002

Tomillo Inversiones SL, в ее учредительных документах на 21/12/1992, после 17/07/2001 исноваменяется 12/11/2001 послепродажи.

Casasol Investment SL и Inversiones Finanzas Inmuebles SL, с момента своего создания должны были находиться по адресу улица Jacinto Benavente, n° 25, Марбелья.

В январе 1999 года господин Фортуни комплектует депозитарий сертификатов акций на предъявителя панамской корпорации Сергея Кузьмина и Светланы Кузьминой, которые хранит в своем сейфе.

Начиная с этой даты, он официально ведет дела и управляет бизнесом Сергея Кузьмина, будучи ответственным за юридический адрес Сергея Кузьмина и его интересы в Марбелье.

Антонио Фортуни и Майнес консультирует Сергея Кузьмина в создании корпоративной структуры сети в Испании, Панаме и Лихтенштейне, осуществляет несколько лет функции администратора /управляющего испанских компаний через его офис, по всем доступным банковским счетам компаний Сергея Кузьмина, которые были "под управлением Антонио Фортуни и Майнес по желанию" (R1401ДОК4 стр. 49 и след.)

Именно Антонио Фортуни и Майнес представлял Сергея Кузьмина в банковском учреждении Banco de Andalucia (документация, предоставленная самим банком).

С 15/06/1999 Антонио Фортуни и Майнес был уполномоченным лицом Merkin Ltd, управляемой с этой даты Сергеем Кузьминым и Светланой Кузьминой и чьи счета в Швейцарии, главным образом, были использованы для мобилизации средств Сергея Кузьмина.

Антонио Фортуни и Майнес также был доверенным лицом Kost de Inversiones SA до 28/12/2004 (R1401ДОК4 стр. 20 и след.)

Он являлся специалистом, поскольку непосредственно контролировал концепцию, подготовку и создание комплексной организационной структуры корпоративной сети. Также он был в курсе того, что бенефициаром являлся Сергей Кузьмин, что он был реальным владельцем этой сложной структуры, поддерживал контроль над собственностью и знал характер всех вопросов, которыми управлял от его имени.

Для выполнения своей работы, Антонио Фортуни и Майнес централизовал и объединил под своим руководством важную часть документации организации, поддерживал контакты с теми, кто управлял делами после создания конгломерата компаний в Испании, Панаме Лихтенштейне, хотя они и были формально разделены, но сохранили единство цели во всей сети.

Антонио Фортуни участвовал в организации взносов, необходимых для создания, эксплуатации и управления компаний, трастов или аналогичных офшорных структур, как в Испании так и в Панаме и Лихтенштейне.

Управлял активами испанских компаний-владельцев недвижимого[13] имущества и выступал в качестве менеджера или агента , а также в качестве учредительного партнера компаний, предоставляя свое собственное место проживания как налоговый адрес[14], в некоторых случаях непосредственно, а в других через Sierra Blanca 1 de Administracion SL.

Антонио Фортуни помогал и выступал от имени Сергея Кузьмина в купле-продаже имущества в Марбелье, по крайней мере, в 2001, 2002 и 2004 годах.

Он получал суммы от сети Сергея Кузьмина, через банковские счета своих компаний: Provisiones de Clientes AA. SL, Depositos Legales SL и Fortulawyers Clients Account SL .

Был гарантом Сергея Кузьмина в его отношениях с банками: и признавал, по непрямому свидетельству, что его отношения с Сергеем Кузьминым выходили за рамки руководства и управления как адвоката (34 R09-01A0K стр. 18).

Начиная с марта 2003 года, после разногласий между ними, Сергей Кузьмин сообщает, что хочет отказаться от его услуг. С июня 2004 года, как уже было сказано, Кирилл Ильин Юдашев, занимается ими.

Тем не менее, отношения продолжаются, так как “Panama World Services Inc.” выставляет счета за административные услуги в течение 2004 и 2005 года, и также Антонио Фортуни продолжает заниматься “Vista Park S.A.” и ее панамским владельцем “Samos Real S. A.” до 2007 года (R140ДОK01001 стр. 33, 41 и 43).

В конечном счете, Антонио Фортуни, это тот, кто занимался торговым направлением от имени г-на Кузьмина между 1999 и 2003 годами и с этого момента до 2007 года:

В доме Сергея Кузьмин и Светланы Кузьминой (улица Asmagui № 156, Urb. Rocio de Nagueles, Марбелья), были найдены различные документы подтверждающие их отношения с Антонио Фортуни, среди которых документы, датированные январем 1999 и апрелем 2002 года. В них Сергей Кузьмин прямо благодарит Антонио Фортуни, за "три года в консультировании бизнеса и всех дел в Испании" (R0901ДОК9 стр. 230).

Найдены документы, которые выявляют прямую связь Антонио Фортуни с панамскими офшорными структурами и фондами Лихтенштейна:

В 2000 и 2001 году, по крайней мере, поставщик услуг панамским компаниям Cesna Holdings Inc., была ответственна за техническое обслуживание и поддержку как "руководящая и управляющая компания" в Панаме, а также панамская "Banff Investments SA". Имеются аккредитованные счета, найденные в доме Сергея Кузьмина (К0901Д0К29 с.12) и в зарегистрированном офисе г-на Оканья (Ocana) (Я0903Д0К13 стр. 274 и след.)

Согласно этому документу, зарегистрированный офис компании в Испании находился в Марбелье, улица Sierra Blanca n° 1, который в то же время был юридическим адресом юридической фирмы “DE FORTUNY & ASOCIADOS S. L”

Впоследствии, 9 октября 2003 года в телефаксе от Sunbridge Anstalt, Соня Гарсия, сообщает ответ на факс полученный накануне для Леонида Хазина (MYR Marbella) в отношении Banff Investment S. A., что по соглашению с “Г-ном Фортуни” руководством / управлением испанских компаний (Сергея Кузьмина) начиная с того момента будет заниматься Panama Services World INC. через адвокатов в Панаме, и что Антонио Фортуни сказал, что ничего не нужно делать в отношении этих изменений и, таким образом, адвокаты в Панаме решили использовать “Panama Services”, как управляющую компанию для испанских клиентов и “Cesna” для управления клиентов-резидентов других стран (R0901ДОК42РОЗОВАЯ с.182, 184).

Присутствие Антонио Фортуни в управлении делами Сергея Кузьмина проявляется намного позже в течение 2004 и 2005 годов, он продолжает управление офшорными панамскими компаниями, через поставщика услуг “Panama Services World Inc.”, группы компаний Padilla & Asociados с юридическим адресом в Испании, который совпадает с адресом Abogados Asociados de Fortuny SL и чьи банковские счета в Марбелье управляются собственно Антони Фортуни. ^0901Д0К42Р030ВАЯ ПАПКА стр. 25 и след.)

Также отмечается, что в то время эти офшорные компании, управляемые Антонио Фортуни и Майнес, поддерживали переписку с представителями фондов в Лихтенштейне, поставщиками услуг компании Administration Anstalt (R0901ДОК42РОЗОВАЯ ПАПКА стр. 25 и след.)

Отношения поддерживаются в течение определенного времени, особенно связь с Vista Park S. A и ее панамским владельцем Samos Real, S. A., которая длится до 2007 года (R1401Д0К01001 стр. 33, 41 и 43).

Эти отношения выражаются в следующем:

Участие, консультации и обучение, создание или содействие в создании предприятий, расположенных в различных юрисдикциях, для организации сложной корпоративной сети.

Техническое обслуживание, управление и администрирование испанских компаний и панамских компаний, а также прямой контакт с управляющими руководителями фондов в Лихтенштейне.

Открытие и управление банковскими счетами и существующими фондами. Участие в купле-продаже компаний и недвижимого имущества.

Участие в поисках финансирования для покупки, строительства недвижимого имущества перед банками, особенно Banco de Andalucia (филиал 3070) в Марбелье.

Отношения Антонио Фортуни с компаниями.

“Banff Investment, S. A."

Существуют документы, которые говорят о создании компании в 1980 году, с различными изменениями, произведенными примерно в 1989 и 1999 годах. В последней вышеупомянутой дате "Banff Investment" присоединен к сети Сергея Кузьмина (R0901ДОК29 стр. 58 и след., 48 и след.)

Адресами директоров, назначаемых в данном изменении к договору, были улица Sierra Blanca 1, 2°, Марбелья, которая совпадает с корпоративным именем одной из этих компаний (“Sierra Blanca 1 Administration, S. L.”) и адрес на тот момент “Abogados Asociados de Fortuny S. L.” (R0901ДОК29 стр. 70 исл., 58 след.)

Был найден документ на английском языке, от 29/01/1999, который отражает, что “Estudio Juridico de Fortuny y Asociados S. L" берет на хранение в своем сейфе, в запечатанном конверте, подписанном снизу цифрой ДВА, сертификат, сто акций Banff Investment SA (включая весь акционерный капитал), которые были переданы ему на хранение Сергеем Кузьминым и Светланой Кузьминой.

Документ подписан Антонио Фортуни (Р0901Д0К9 стр. 129). Несколько дней спустя, 25/02/1999, в Панаме в Акте внеочередного собрания акционеров, регистрируются следующие изменения: в состав совета Директоров “Banff Investment” вошли Сергей Кузьмин (директор / председатель); Светлана Кузьмина (директор / бухгалтер) и Антонио Фортуни и Майнес (директор / секретарь).

На упомянутой встрече "в отсутствии владельцев акций" Хайме Гонсалес Падилья (Jaime Padilla Gonzalez)[15] был назначен в качестве нового резидент-агента и Haydee del Mar (Я0901Д0К29 стр. 14 и след.)

Также имеется переписка, в которой неоспоримо прямое вмешательство и управление Антонио Фортуни через различные компании[16], документы, средства и банковские счета связанные с Сергеем Кузьминым, по меньшей мере, с середины 1999 года (Я0901Д0К9 стр. 135 и след.)

Также встречается различная входящая и исходящая корреспонденция от Abogados Asociados de Fortuny S. L., подписанная Антонио Фортуни, в которой передается информация или просьбы фондов, а также инструкции по управлению Сергею Кузьмину, либо непосредственно, либо, в зависимости от периода, через MYR Marbella SL или через Кирилла Ильина Юдашева, среди этого:

Факс от 05/09/2003 с логотипом Abogados Asociados De Fortuny SL, от Антонио Фортуни на имя “Concha” ( г-жа Concha Quesada Azcoaga, из “MYR Marbella, S. A.”), содержащий счета от “Panama Services World, Inc.” на имя компаний “Kost de Inversiones, S. A.”, “Sandronella Real, S. A.” и “Banff Investments”, которые должны быть оплачены в Панаме до конца месяца, чтобы Сергей Кузьмин смог выписать чек (Р0901Д0К9 стр. 335)

Факс от 26/09/2003 с логотипом компании “MYR Marbella S.L.” отправленный от Конча Кесада Азкоага (Concha Quesada Azcoaga) и адресованный Антонио Фортуни, в котором напоминается, что год назад , ему, как руководителю компаний в Панаме, сообщили почтой и по телефону, что все счета-фактуры, связанные с управлением этими компаниями направляются официальным представителям владельца в Швейцарии (Р0901Д0К9 стр. 111)

Факс от 29/09/2003 с логотипом Abogados Asociados De Fortuny SL, от Антонио Фортуни на имя Concha ( г-жа Concha Quesada Azcoaga, из “MYR Marbella, S. A.”), в котором говорится, что он не нашел сообщения о том, что "кто-то сделал в Швейцарии", но недавно был телефонный звонок от Sunbridge Establishment (Liechtenstein) с просьбой выслать копии счетов-фактур, которые их заинтересовали после банковских переводов, и которые будут удовлетворены, если компании в порядке (Р0901ДОК9 стр. 333).

Факс от 10/11/2004 с логотипом Panama Services World Inc. отправлено из “Fortuny Abogados” г-же Соне Гарсия (Sonia Garcia) в Sunbridge Establishment (“Administration Anstalt “Лихтенштейн) со счетами-фактурами Panama Services World Inc., касающимися годового дохода за 2004 год компаний “Banff Investment”, “Kost De Inversiones SA” и “Sandronella Real Estate SA.” с рекомендацией оплаты переводом на счет поставщика услуг в banco de Andalucia. В этом банковском счете в качестве правомочного лица фигурирует Антонио Фортуни (Р0901 ДОК 42РОЗОВАЯ ПАПКА стр. 25)

Факс от 22/09/2003 с логотипом Abogados Asociados De Fortuny SL, отправленный Антонио Фортуни г-же Соне Гарсия (Sonia Garcia) информирующий Sunbridge Establishment о внесении поправок в бухгалтерскую запись одного счета-фактуры Banff Investment SA (R0901 ДОК 42РОЗОВАЯ ПАПКА стр. 204).

Также найдена схема (стр. 507, 509 и 517 из R0901 Док. 9), с организационной структурой корпоративной сети и включенным в ее состав Антонио Фортуни.

С другой стороны, отношения Антонио Фортуни с Banff Investment SA продолжались по крайней мере до 30/9/2005, что доказывают телефонные разговоры о коррекции суммы в счете (Р0901 Док Розовая стр. 204 и стр. 61).

Ken Espa?ola de Inversiones S. L.

Антонио Фортуни и Майнес был представителем Ken Espanola de Inversiones SL с 15/06/1999[17].

Указанная компания осуществляла платежи по выставленным счетам за услуги от Антонио Фортуни и Майнес в 2001 году (32.746,14 евро) и в 2002 (14.640,65 евро)[18].

По адресу проживания Сергея Кузьмина и Светлана Кузьминой (улица Asmagui № 156, Rocio de Nagueles, Марбелья), были найдены различные документы на “Ken Espanola de Inversiones, S. L.”, которые показывают наличие прямой связи с января 1999 года между Антонио Фортуни и Майнес и Сергеем Кузьминым и Светланой Кузьминой.

Среди них есть различная входящая и исходящая корреспонденция от Abogados Asociados de Fortuny S. L., подписанная Антонио Фортуни и Майнес, в которой передана информация или запрошены инструкции и средства для его деятельности, направленная либо непосредственно Сергею Кузьмину, либо в разное время через MYR Marbella SL или через Кирилла Ильина Юдашева.

Также включает в себя сообщение от 28/06/1999 года от Леонида Хазина (на английском языке) в котором семья Кузьминых информирована о том, что все общественные дела, такие как приобретение акций Ken Espanola De Inversiones SL были должным образом зарегистрированы и находятся в порядке. (R090ДОK9 стр. 140).

По юридическому адресу Кирилла Ильина Юдашева (проспект Ricardo Soriano, №72, здание Golden), обнаружены документы за разные периоды, такие как банковские платежи и сборы между компаниями группы Сергея Кузьмина или с третьими сторонами. Так, например, папка помеченная “Louys Properties, S. L”, которая, среди прочих документов, содержала переписку с Abogados Asociados de Fortuny, S. L., подписанную Антонио Фортуни и Майнес, от 16/07/2002, направленную на имя Кончи Кесада Азкоага (Concha Quesada Azcoaga) в которой указывались различные проблемы, появившиеся при управлениями компаниями Ken Espanola de Inversiones S. A и Louys Properties, S. L., со ссылкой на Сергея Кузьмина. (Ю401Д0К4 стр. 101 и след.)

Kost de Inversiones, S. A

Как уже было сказано, в доме Сергея Кузьмина и Светланы Кузьминой (улица Asmagui, 156, Rocio de Nagueles, Марбелья), также была найдена различная документация о панамских компаниях, которая показывает, что, по крайней мере, с января 1999 имеется прямая связь между Антонио Фортуни и Майнес с Сергеем Кузьминым и Светланой Кузьминой и его конструктивное участие в создании, приобретении, поглощении, эксплуатации и управлении офшорными компаниями, образованными в корпоративной сети Сергей Кузьмина. В частности:

Документ (на английском языке) от 03.03.2002 который отражает, что “Estudio Juridico de Fortuny y Asociados S. L " берет на хранение в своем сейфе, в запечатанном конверте, подписанном снизу цифрой ДВА десять акций Kost de Inversiones, которые были переданы ему на хранение Сергеем Кузьминым и Светланой Кузьминой. Документ подписан Антонио Фортуни иМайнес. (Р0901Д0К9 стр. 131)

Так же найдена различная входящая и исходящая корреспонденция от Abogados Asociados de Fortuny S. L., подписанная Антонио Фортуни и Майнес, в которой передана информация или запрошены инструкции и средства о его деятельности, направленная либо непосредственно Сергею Кузьмину, либо в разное время через MYR Marbella SL или через Кирилла Ильина Юдашева:

Факс от 05/09/2003 с логотипом Abogados Asociados De Fortuny SL, от Антонио Фортуни направленный Конче (Concha), содержащий счета от “Panama Services World, Inc.” на имя компаний “Kost de Inversiones, S. A.”, “Sandronella Real, S. A.” и “Banff Investments”, которые должны быть оплачены в Панаме до конца месяца, чтобы Сергей Кузьмин смог выписать чек (Р0901Д0К9 стр. 335).

Факс от 26/09/2003 с логотипом компании MYR Marbella SL отправленный от Конча Кесада Азкоага (Concha Quesada Azcoaga) и адресованный Антонио Фортуни, в котором напоминается, что год назад , ему, как руководителю компаний в Панаме, сообщили почтой и по телефону, что все счета-фактуры, связанные с управлением этими компаниями направляются официальным представителям владельца в Швейцарии (Р0901Д0К9 стр. 111)

Факс от 10/11/2004 с логотипом Panama Services World Inc. отправлено из “Fortuny Abogados” г-же Соне Гарсия (Sonia Garcia ) в Sunbridge Establishment (“Administration Anstalt “Лихтенштейн) со счетами-фактурами Panama Services World Inc., касающимися годового дохода за 2004 год компаний Banff Investment, Kost De Inversiones SA и Sandronella Real Estate SA. с рекомендацией оплаты переводом на счет поставщика услуг в banco de Andalucia. В этом банковском счете в качестве правомочного лица фигурирует Антонио Фортуни (Р0901 ДОК 42 РОЗОВАЯ ПАПКА стр. 25)

По юридическому адресу Кирилла Ильина Юдашева (проспект Ricardo Soriano, №72, здание Golden), обнаружена различная документация которая подтверждает отношения между компаниями группы Сергея Кузьмина или с третьими сторонами, так же как и отношения с Антонио Фортуни и Майнес (R1401DOC02 pag. 1, 22, 84 y 63, 81) среди них:

Папка для бумаг подписанная «Louys Properties SL”, содержащая среди других документов копию учредительного договора от 25/10/1999 Kost de Inversiones SA.

Протокол о назначении на должности Директора/ Президента Сергей Кузьмин и Директор/Секретарь/Бухгалтер Светлана Кузьмина.

Вышеупомянутая компания была учреждена Хайме Падилья Гонсалес (из группы Padilla), чья компания - поставщик услуг Panama World Services Ltd. тесно сотрудничает с Антонио Фортуни и Майнес, который авторизован в качестве правомочного лица по банковским счетам, открытым компанией-нерезидентом Испании (R1401ДОК4 стр. 5 и след.)

Контракт от 03/09/2000 года, в котором Антонио Фортуни и Майнес, представляя Kost de Inversiones SA, приобретает акции Namur Properties S. L. (R09-01 Док. 31, стр. 238-248).

Документы о расходах по управлению панамскими Sandronella Real SA, Kost De Inversiones SA и Banff Investment SA ( R-09-01 Док. 24 Розовая)

Louys Properties S. L.

Антонио Фортуни и Майнес управлял Louys Properties SL с 26/04/2001, от имени Sierra Blanca 1 Administraciones SL, единственного директора компании. Он также выступал в качестве представителя при купле-продаже Ken Espanola de Inversiones S. L. от 03/04/2002.

Louys Properties SL производил платежи выставленные за услуги Abogados Asociados de Fortuny в 2001 году (37.995,99 евро) и в 2002 году (14.640,65 евро).

В доме Сергея Кузьмина и Светланы Кузьминой (улица Asmagui № 156, Urb. Rocio de Nagueles, Марбелья), были найдены различные документы о Louys Properties SL, которые показывают, что, по крайней мере, с января

1999 имелась прямая связь между Антонио Фортуни и Майнес с Сергеем Кузьминым и Светланой Кузьминой, а также значительное участие Антонио Фортуни и Майнес в создании, приобретении или контроле, эксплуатации и управлении офшорными и испанскими компаниями, образованными в корпоративной сети Сергея Кузьмина. В частности:

Найдена различная входящая и исходящая корреспонденция от Abogados Asociados de Fortuny S. L., подписанная Антонио Фортуни и Майнес, в которой передана информация или запрошены инструкции и средства для его деятельности либо непосредственно Сергею Кузьмину, либо в разное время через MYR Marbella SL или через Кирилла Ильина Юдашева.

Акт продажи собственности в Марбелье, от 04/01/2001, в котором Антонио Фортуни и Майнес, представляет покупателя Louys Properties SL (Я0901Д0К31 стр. 98)

Сообщение от 22/01/2002 направленное Конче Кесада Азгосада об условиях кредита, который будет запрошен в Banco de Andalucia с целью финансирования работ по строительству, с указанием сумм, которые банк может предоставить Ken Espanola de Inversiones SL и Louys Properties SL (Р0901Д0К9 стр. 123)

По юридическому адресу Кирилла Ильина Юдашева (проспект Ricardo Soriano, №72, здание Golden), обнаружена различная документация, подтверждающая отношения между компаниями группы Сергея Кузьмина с третьими лицами, так же как и отношения с Антонио Фортуни и Майнес (Р1401Д0К02 стр. 1, 22, 84 y 63, 81) среди которой:

Папка подписанная «Louys Properties S.L.”, содержащая среди других документов, описание структуры в которой Сергей Кузьмин выступал от имени панамской компании Banff Investment de Inversiones S. A. и Антонио Фортуни и Майнес от имени “Kost de Inversiones S.A.” (Р1401Д0К4 стр. 20 и след.)

Документы, касающиеся гражданского судопроизводства (на испанском языке с переводом) в суде 1-й инстанции № 2 в Марбелье, между Антонио Фортуни и Майнес и “Louys Properties S.L.”

В письменном отзыве на иск от 09/06/2003 среди прочего говорится, что:

Сергей Кузьмин установил контакты с офисом “г-на Фортуни” для того, чтобы сотрудничать с юридической фирмой во всех процедурах, которые он мог реализовать в Марбелье.

Именно посредством этой юридической фирмы, Сергей Кузьмин создал корпоративную сеть и поручил фирме Антонио Фортуни и Майнес ее правовое управление, оставаясь долгое время управляющим испанскими компаниями, в числе которых “Louys Properties S. L.”

Фирма имела доступ ко всем банковским счетам всех компаний Сергея Кузьмина.

Фирма Антонио Фортуни и Майнес, участвовала и помогала Сергею Кузьмину в купле-продаже земельного участка в Nagueles за 72.000.000 песет вместо 35.000.000 песет, которые были заявлены, и в связи с чем был ликвидирован налог на передачу имущественных прав (ITP). Так как деньги, необходимые для покупки, происходили из-за рубежа и Антонио Фортуни и Майнес дал распоряжение использовать испанские счета с которых и был произведен платеж.

Банковские счета всех компаний были использованы Антонио Фортуни и Майнес по его желанию, в нарушение правил о коллегиальной деятельности адвокатов, действующих в профессиональном качестве.

Антонио Фортуни и Майнес требовал у Сергея Кузьмина гонорар за предоставленные услуги адвокатов, в сумме 527,271.99 евро из которых 59507,85 евро были получены как гарантийный аванс за будущие услуги. В протоколе с требованиями Антонио Фортуни находится запись “получение обществом”.

В соответствии с протоколом требований, заявленных Антонио Фортуни и Майнес, он действовал на всех этапах, связанных с куплей-продажей земли в Rocio Nagueles со стороны “Louys Properties, S. L.”, начиная со встреч сторон до подписания договора, регистрации и контроля деятельности, также участвовал в действиях по наблюдению за строительной компанией, которая принимала обязательства по строительным работам, вел переговоры с администрацией города Марбелья, переговоры о финансировании с Banco de Andalucia о получении кредита в сумме 1140000 евро. (Р1401Д0К4 стр. 49 и сл.)

Merkin, Ltd.

Антонио Фортуни и Майнес заменяет Хуана Карлоса Ронко Кореи, как уполномоченное лицо компании с 15/06/1999.

Namur Properties, S. L.

Кроме того, в доме Сергея Кузьмина и Светланы Кузьминой, была найдена различная документация о Namur Properties, S. L., которая показывает, что Антонио Фортуни и Майнес купил для Kost de Inversiones SA акции Namur Properties SL в марта 2000 года (P09 01 Док. 31 стр 238 - 248).

Samos Real S. A.

В доме Сергея Кузьмина и Светланы Кузьминой, была найдена различная документация об этой панамской компании.

Например, официальный документ, выпущенный в Панаме от 22/02/2000 года, согласно которому все генеральные обязанности общества возлагаются на Антонио Фортуни и Майнес и Алехандро Фортуни и Гамаш. В совещании принимали участие Хайме Падилья Гонсалес и Хайди дель Мар (Р0901Док2 стр. 114).

Договор купли-продажи акций компании Vista Park SA. от 8/05/2000. Посредником выступает Сюзана Фернандес де Мигель (12.211.709-C) от имени и в качестве представителя швейцарской компании Bellezo AG (юридический адрес BINZMUHIESTR 82, Цюрих) и Антонио Фортуни и

Майнес от имени и в качестве представителя компании “Samos Real”. Первая сторона продает второй все акции, которыми владеет Vista Park SA, по цене 1,021,720.58 евро, оплата, как было сказано, произведена за рубежом.

Активы Vista Park SA состояли из права собственности на недвижимость, расположенную в Урб. Rocio de Nagueles, n° 156, Марбелья, которая после продажи компании стала собственностью истинного владельца, компании Samos Real S. A. (P0901DOC 2 стр. 120).

Антонио Фортуни и Майнес, представляющий юридическую фирму “Estudio Juridico de Fortuny & Asociados S. L.” Подписал с Гуссейном Гуссейновым депозитный договор в Марбелье 21/06/2000. Первый берет на хранение депозитарные акции Samos Real SA, принадлежащие второму и его супруге Наталье Меркуловой, и поручает вернуть их по первому требованию, в случае смерти одного передать второму супругу, или в случае смерти обоих, передать детям. (P0901DOC02 стр. 26).

Существует аналогичный документ, подписанный в тот же день, но вкладчиком (и доверителем) является Виктор Сырстов, супругой которого является Лиана Сырстова (P0901DOC02 стр. 100).

28/12/2004, отменяются полномочия, предоставленные “Samos Real SA” Антонио Фортуни и Майнес и Алехандро Фортуни и Гамаш (Р0901Д0К2 стр. 108).

В сентябре 2005 года “Abogados Asociados de Fortuny SL” свела в одном документе копии документов, переданных Кириллу Ильину Юдашеву и связанных с компаниями “Vista Park SA” и “Samos Real SA”. Документ содержит роспись в получении Кирилла Ильина Юдашева (Р0901Д0К2 стр. 37).

Документ, подписанный Кириллом Ильиным Юдашевым 08/11/2005 о доставке акций “Samos Real SA” (Р-14-01Док 1001 стр. 193).

В отношении этой сделки по адресу улица Malaga, n° 7 , местожительство Елены Бойко, также были найдены несколько документов:

Документ на английском языке, датированный 03/03/2000, в котором Гуссейнов и Сырстов уполномочивают Антонио Фортуни и Майнес, представлять их интересы в покупке панамского общества “Samos Real SA” и согласовать покупку с “Vista Park SA”, которая является владельцем недвижимости в Урб. Rocio de Nagueles, n° 156, Марбелья, по цене $4,000,000, давая свободу Антонио Фортуни и Майнес в принятии решений по определенным условиям соглашения (Р1001Д0К06003 стр. 73). (и Р-09-01 док. 02 стр. 27).

Договор от 03.06.2000 между швейцарским “Bellezo AG”, владельцем “Vista Park SA”, и Антонио Фортуни и Майнес, поверенным компании “Samos Real SA”, по которому первая компания, предоставила второй право преимущественной покупки на все акции испанской компании и ряд специальных условий по увеличению капитала. (Р1001Д0К06003 стр. 85).

Факс от 21/03/2000, в котором Антонио Фортуни и Майнес сообщает Светлане Кузьминой, что он произвел второй платеж за приобретение “Vista Park SA” и, следовательно, указанная недвижимость получила финансирование в сумме 1.600.000 USD для произведения очередного платежа. (Р1001Д0К06003 стр. 75).

По юридическому адресу Кирилла Юдашева были найдены документы с анаграммой " Abogados Asociados de Fortuny, S.L.» от ноября 2006 года, марта и сентября 2007 года, в которых Кириллу Ильину Юдашеву направлены счета различного характера, выписанные г-ном Антонио де Фортуни, квитанции оплаты налогов испанской “Vista Park, S.A.”, и панамской “Samos Real, S. A.”, а также квитанции оплаты муниципальных платежей. (Р1401Д0К01001 стр. 33, 41, 43).

Sandronella Real, S. A.

В доме Сергея Кузьмина и Светланы Кузьминой была найдена различная входящая и исходящая корреспонденция от “Abogados Asociados de Fortuny S.L.”, подписанная Антонио Фортуни и Майнес, в которой передана информация или запрошены инструкции и средства для его деятельности либо непосредственно Сергею Кузьмину, либо в разное время через “MYR Marbella S.L.” или через Кирилла Ильина Юдашева.:

Факс от 05/09/2003 с логотипом Abogados Asociados De Fortuny SL, от Антонио Фортуни направленный Конче (г-жа Concha Quesada Azcoaga, из “MYR Marbella, S. A.”), содержащий счета от “Panama Services World, Inc.” на имя компаний “Kost de Inversiones, S. A.”, “Sandronella Real, S. A.” и “Banff Investments”, которые должны быть оплачены в Панаме до конца месяца, чтобы Сергей Кузьмин смог выписать чек (Р0901Д0К9 стр. 335)

Факс от 26/09/2003 с логотипом компании “MYR Marbella S.L.” отправленный от Конча Кесада Азкоага (Concha Quesada Azcoaga) и адресованный Антонио Фортуни, в котором напоминается, что год назад , ему, как руководителю компаний в Панаме, сообщили почтой и по телефону, что все счета-фактуры, связанные с управлением этими компаниями направляются официальным представителям владельца в Швейцарии (Р0901Д0К9 стр. 111)

Факс Сергею Кузьмину "SUNBRIGDE Anstalt" (Лихтенштейн) от 09/10/03, на английском языке, в котором даны указания для ежегодного платежа “Sunbridge Anstalt”, но не напрямую, а распределенные (заблаговременно) между “Sandronella Real S.A”, “Kost De Inversiones S.A.” и “Banff Investment S.A.” Он ответил “SUNBRIGDE Anstalt” (Лихтенштейн) прося подписанный приказ.

Факс от 3-11-2003 из “Administral Anstalt” (Соня Гарсиа) в “MYR Marbella” (Леонид Хазин) касающийся “Sunbridge Anstalt” с годовыми расходами компаний “Banff Investment SA”, “Kost De Inversiones SA” и “Sandronella Real SA.”

Tomillo Inversiones S. L.

По юридическому адресу Франсиско Оканья Пальма, совпадающему с налоговым адресом нескольких компаний (улица Armengual de la Mota, n° 14, Малага), были найдены различные документы, связанные с этой испанской компанией. Так:

Переписка между Франсиско Элой Оканья (“Oca?a y Asociados S.L.”) и Сергеем Кузьминым, с компанией “Abogados Asociados de Fortuny S.L.” в период с 16/10 по 16/11.2001 года, в которой первый просит Антонио Фортуни и Майнес выполнить инструкции Сергея Кузьмина как управляющего и передать всю налоговую, бухгалтерскую, рабочую, коммерческую или иного характера документацию, относящуюся к компетенции Сергея Кузьмина, в отношении “Tomillo Inversiones SL”.

Факс, в котором передается запрошенная выше информация для Сергея Кузьмина в “Abogados Asociados de Fortuny, S. L.”, отправленый компанией “MYR Marbella, S. L.” (Р0903Д0К21 стр. 298 и след.)

Некоторые из этих документов были также обнаружены в папке с надписью "Tomillo Inversiones S.L." найденной в офисе Кирилла Юдашева (Р1401Д0К6 стр. 220) и содержащей переписку фирмы “Abogados Asociados de Fortuny SL”, от сентября 2001 года и Сергея Кузьмина, в которой ему сообщается, что гонорар за управление “Tomillo Inversiones SL” оплачен и внесен на их счет на имя “Provisiones De Clientes A.A. SL” в Banco de Andalucia (Р1401Д0К6 стр. 224).

Vista Park S. A.

В доме Сергея Кузьмина и Светланы Кузьминой была найдена различная документация о “Vista Park S.A.” Так, среди прочего:

Договор купли-продажи акций “Vista Park S.A.” от 08/05/2000.

Что касается этой операции, были найдены также на улице Malaga, n° 7 № 7 (местожительство Олены Бойко) несколько документов:

Документ на английском языке, датированный 03/03/2000, в котором Гуссейнов и Сырстов уполномочивают Антонио Фортуни и Майнес, представлять их интересы в покупке панамского общества “Samos Real SA” и согласовать покупку с “Vista Park SA”, которая является владельцем недвижимости в Урб. Rocio de Nagueles, n° 156, Марбелья, по цене $4,000,000, давая свободу Антонио Фортуни и Майнес в принятии решений по определенным условиям соглашения (Р1001Д0К06003 стр. 73).

Договор от 03.06.2000 между швейцарским “Bellezo AG”, владельцем “Vista Park SA”, и Антонио Фортуни и Майнес, поверенным компании “Samos Real SA”, по которому первая компания, предоставила второй право преимущественной покупки на все акции испанской компании и ряд специальных условий по увеличению капитала. (Р1001Д0К06003 стр. 85).

Факс от 21/03/2000, в котором Антонио Фортуни и Майнес сообщает Светлане Кузьминой, что он произвел второй платеж за приобретение “Vista Park SA” и, следовательно, указанная недвижимость получила финансирование в сумме 1.600.000 USD для произведения очередного платежа. (Р1001Д0К06003 стр. 75).

Управление “Vista Park SA” передается в руки Алехандро де Фортуни и Гамаш и Родриго Бланко Кабеса де Вака, через компанию “Sierra Blanca 1 de Administraciones, S. L.”" с 29/05/2000 (Р0901Д0К 2 стр. 194 ). Впоследствии, 19/06/2001, они уполномочивают Наталью Меркулову (К0901Д0К 2 стр. 201).

В сентябре 2005 года “Abogados Asociados de Fortuny SL” свела в одном документе копии документов, переданных Кириллу Ильину Юдашеву и связанных с компаниями “Vista Park SA” и “Samos Real SA”. Документ содержит роспись в получении Кирилла Ильина Юдашева (Р0901Д0К2 стр. 37).

01/02/2006, Антонио Фортуни и Майнес сообщает Кириллу Юдашеву , что получил доверенность от одного из клиентов - госпожи Меркуловой (Р0901Д0К2 стр. 249).

По юридическому адресу Кирилла Юдашева были найдены документы с анаграммой “Abogados Asociados de Fortuny, S.L.” от ноября 2006 года, марта и сентября 2007 года, в которых Кириллу Ильину Юдашеву направлены счета различного характера, выписанные г-ном Антонио де Фортуни, квитанции оплаты налогов испанской “Vista Park, S.A.”, и панамской “Samos Real, S. A.”, а также квитанции оплаты муниципальных платежей. (Р1401Д0К01001 стр. 33, 41, 43)

В некоторых документах из этой переписки упоминается русский гражданин Сырстов, который указывался в качестве владельца “Vista Park, SA” (R1301D0C01001 стр. 33, 37, 41, 43).

По месту проживания Олены Бойко (улица Malaga, n° 7, Марбелья) была найдена различная документация, которая также показывает существующие отношения между Антонио Фортуни и Майнес с корпоративной сетью Сергея Кузьмина, его роль в ней, а также продолжительность этих отношений. Среди прочих документов:

Факс от 03/09/2007, с логотипом “Abogados Asociados de Fortuny SL” и подписанный Алехандро де Фортуни, отправленный в Banco de Andalucia (Мария Хосе) с запросом о перечислении 5586 евро с назначением платежа «Взносы 05 и 06» («Fees 05 у 06») со счета № 00043070010601583481 компании “Vista Park S. A.” на счет № 00043070060601771764 в “Fortulawyers Clients Account S. L.”[19] (R100ДОK04004 стр. 20).

Счет № 129/07 от Антонио Фортуни и Майнес к “Vista Park S. A.”, с указанием спецификации выставленных счетов-фактур.

Кирилл Ильин Юдашев.

Поддерживает достоверную связь со следующими людьми и компаниями:

Изучение документов, изъятых в записях, найденных в доме по адресу улица Asmagui, n° 156 Urb. Rocio, Марбелья (адрес проживания Сергея Кузьмина и Светланы Кузьминой), улица Malaga, n° 7 . (адрес проживания Олены Бойко) и проспект Av. Ricardo Soriano, n° 72, Марбелья (юридический адрес Кирилл Ильина Юдашева и налоговый/социальный адрес нескольких компаний), показало что:

Кирилл Юдашев формально представляет интересы Сергея Кузьмина в Испании начиная с июня 2004 года, с момента, когда Кузьмин представляет его третьим сторонам как своего «адвоката», как свое контактное лицо, которому необходимо передавать всю документацию и информацию.

Несмотря на вышесказанное, очевидно, что существовали тесные отношения, в период, как минимум, с 2000 года и до этой даты, с людьми, которые в то время играли важные роли в создании и управлении различных компаний и денежных активов, являлись членами структуры, которую создал вокруг себя Сергей Кузьмин. Этими людьми были: Леонид Хазин, Франсиско Оканья Пальма, и Антонио Фортуни и Майнес.

Кирилл Ильин Юдашев, как минимум с середины 2004 года, лично контактировал с Сергеем Кузьминым, без каких-либо посредников между ними. Он знал непосредственно схему организационной структуры конгломерата, управлял имуществом, знал, что конечным бенефициаром являлся Сергей Кузьмин, что он являлся реальным владельцем корпорации, и был в курсе всех дел, которые вел для своего шефа Сергея Кузьмина.

Сергей Кузьмин представлял его лицам, ответственным в различных областях своей корпоративной сети, как человека, которому они должны подчиняться и чьи указания выполнять. Кирилл Ильин Юдашев централизовал и объединил под своим руководством важную часть документации организации.

Также начиная с этого времени (декабрь 2004 года), он берет в свои руки управление структурой либерийской компании “Merkin Ltd.”

В 2005 году Кирилл Ильин Юдашев выступает посредником в создании “Altair Trade SL”, зарегистрированной и расположенной в России и становится ее руководителем (R1401DOC01001 стр. 229, 235, 247, 248, 276).

Другие лица незамедлительно информируют его об изменениях в финансовой отчетности, состоянии счетов, расходов и доходов, просят выступить посредником или ходатайствовать перед Сергеем Кузьминым, когда необходимо получить средства на оплату счетов-фактур. Он также выплачивает заработную плату некоторым из них.

Участвует в организации взносов для создания, эксплуатации и управления компаниями, трастами или аналогичными офшорными структурами в Испании, Панаме, Лихтенштейне и России.

Он консультирует и действует от имени Сергея Кузьмина в разработке концепций и реализации финансовых и сделок с недвижимостью, выступает посредником в некоторых случаях и как доверенное лицо компании, подписывает бумаги от имени сторон.

В частности, он выступает в качестве уполномоченного лица “Altair Trade, S.L”, владельца большинства акций компании “Inversiones Finanzas e Inmuebles S. L.” (“IFI”), которая управляет испанскими компаниями, являющимися собственниками объектов недвижимости.

Кирилл Ильин Юдашев мог извлечь любую прямую связь Сергея Кузьмина или любой из его компаний и поддерживать руководство от своего имени с компаниями, документацию о которых он держал в своем доме:

Для этой цели, как уже отмечалось выше, он поддерживал контакты с:

[20]

В отношениях с “Vista Park, S. А.”

Как уже говорилось, эта компания владеет собственностью в Rocio Nagueles, n° 156, Марбелья, жилой дом, которым по крайней мере с 2005 года, по крайней мере, располагал Сергей Кузьмин. Именно он подписывал квитанции в получении дизельного топлива для отопления как пользователь жилья и подписывал договор поручения с агентствами по недвижимости для продажи этого жилья как владелец или представитель владельца (Р1001Д0К4003 р. 229)

Лица, которые фигурируют в документации, найденной в связи с этим обществом:

Наталья Васильевна Меркулова и Гуссейн Гуссейнов; и

Виктор Сырстов и Лиана Сырстова.

Обе супружеских пары, перечислены в качестве бенефициаров / владельцев панамской офшорной компании “Samos Real SA”, являющейся поставщиком услуг компании "Panama Services World Inc.", и которая находилась под управлением Антонио Фортуни и Майнес, а после, начиная с 2005 года, под управлением Кирилла Ильина Юдашева.

“Samos Real SA”., с участием Антонио Фортуни и Мейнс, приобрела все акции “Vista Park SA”, и, следовательно, с этой операции, все ее активы и обязательства, в том числе здания, определенные в первую очередь.

Об операциях с этой компанией отчитывался Светлане Кузьминой.

Отношения Кирилла И. Юдашева с Louys Properties S. L

По юридическому адресу Кирилла Ильина Юдашева (проспект Ricardo Soriano, №72, здание Golden), обнаружены документы за разные периоды, такие как банковские платежи и сборы между компаниями группы Сергея Кузьмина или с третьими сторонами (Р1401Д0К02 стр. 1, 22, 84 и 63, 81). Среди прочего найдены:

Папка помеченная “Louys Properties, S.L.”, с корпоративной документацией (Р1401Д0К4 стр. 20 и след.), банковское дело, бюджет работы, оценки и счета-фактуры, полученные от этого партнерства, указы разрешений на работы по строительству и материалы дел Муниципалитета Марбельи, по крайней мере с 2001 года.

Копия учредительных документов от 25/10/1999 компании “Kost de Inversiones S.A.” в которых назначены на должность Директор/Президент Сергей Кузьмин и на должность Директор/Секретарь/Бухгалтер Светлана Кузьмина (Р1401Д0К4 п. 5 и след)

Следует отметить, что корреспонденция, произведенная “Louys Properties SL”, отправлялась через факс “Ken Espanola de Inversiones SL” (Р1401Д0К4 стр. 31).

В упомянутой папке есть рукописная запись на испанском языке, в которой собраны и систематизированы мероприятия и прогнозы об изменении руководителей и адресов компаний «Ken Espanola de Inversiones SL”, “Louys Properties SL”, “Tomillo Inversiones SL”, “Casasol Investment SL”, “Namur Properties SL”, и содержатся выражения, такие как: «директор Кузьмин» «Armengual de la Mota, 14»; также, «IFI, хочет продать его 80% (если Леонид их не хочет, продаст в России)»; также “Namur Properties SL имеет 24,5% акций в одной российской компании и акции в нескольких офшорных компаниях, каждая из которых владеет морским судном» (P1401DOC4, стр. 2).

Документы, касающиеся гражданского судопроизводства (на испанском языке с переводом) в суде 1-й инстанции № 2 в Марбелье, между Антонио Фортуни и Майнес и «Louys Properties SL»

По юридическому адресу Кирилла Ильина Юдашева (проспект Ricardo Soriano, №72, здание Golden), обнаружены документы за разные периоды и различного происхождения. Такие как банковские платежи и сборы между компаниями группы Сергея Кузьмина или с третьими сторонами (Р1401Д0К02 стр. 22, 84 130, 155, 273 и сл).

Были найдены записи внесения наличных средств в Banco de Andalucia в пользу “Ken Espanola de Inversiones SL”, непосредственно произведенных Сергеем Кузьминым (Р1401Д0К02 стр. 259). Банковские документы о расходах Светланы Кузьминой, произведенных со счетов “Ken Espanola de Inversiones” (Р1401Д0К02, стр. 289). Банковские документы Сергея Кузьмина о расходах по счетам “Ken Espanola de Inversiones” (Р1401Д0К02 стр. 518).

Согласно банковским документам, адрес этой компании для переписки в Banco de Andalucia, был "Banco de Andalucia, ОП. Почтовый ящик 77, Марбелья "(Р1401Д0К02 стр. 507).

Отношения Кирилла И. Юдашева с Kost de Inversiones S. A.

По юридическому адресу Кирилла Ильина Юдашева (проспект Ricardo Soriano, №72, здание Golden), обнаружены документы за разные периоды и различного происхождения. Такие как банковские платежи и сборы между компаниями группы Сергея Кузьмина или с третьими сторонами (Р1401Д0К02 стр. 155 и сл.)

Была найдена папка, помеченная именем "Louys Properties SL”», содержащая копию уставных документов от 25/10/1999г. “Kost de Inversiones SA”. В том же документе Сергей Кузьмин назначен на должность Директора (Р1401Д0К4 стр. 5 и след.)

Отношения Кирилла И. Юдашева с Tomillo Inversiones S. L.

По юридическому адресу Кирилла Ильина Юдашева (проспект Ricardo Soriano, №72, здание Golden), обнаружены различные документы этой коммерческой компании (Р1401Д0К02 стр 686 и след, 808 и след ...) Среди прочего:

Папка, маркированная названием "TOMILLO INVERSIONES SL.", содержащая различную документацию, банковские документы и другие виды договоров, контракты на открытие текущих счетов и дистанционного банковского обслуживания (Р1401Д0К6 стр. 294), документы, связанные с куплей-продажей имущества, счета за коммунальные и налоговые платежи, страхование, по крайней мере с 2001 года.

Схема с организацией корпоративной структуры Сергея Кузьмина, в которой указаны связи панамских компаний с испанскими фирмами, с указанием недвижимого имущества, но без конкретизации, а с указанием в общем как "участки земли": “Sandronella Real S. A.” с “Tomillo Inversiones S. L”. и “Casasol Investment S. L.” и их связи с "участками". Также связь “Eporoyal SA.” с двумя первыми компаниями (Р1401ДОК6 стр. 216).

В папке, помеченной "CASASOL INVESTMENT SL", обнаружены банковские документы и другая различная документация о компании, по крайней мере с 2001 года. Также найдены документы “Tomillo Inversiones S. L.” (Р1401Д0К03 стр. 22 и след.)

Документ (с заголовком на кириллице), в котором в виде графических схем обозначены, суммы направленные “Tomillo Inversiones SL” и “Casasol Investment SL”. Указываются шесть операций, разделенных на мелкие части общим количеством 637.138 USD и 662.904 USD, и их эквиваленты в песетах (Р1401Д0К03 стр. 114 исл.)

Чеки, выписанные на “Sandronella Real SA” направленные в “Tomillo Inversiones S.L” через "Solbank". В назначении одного из платежей за подписью плательщика Сергея Кузьмина указано "увеличение капитала". (Р1401Д0К6 стр. 302, 306, 308).

По юридическому адресу Кирилла Ильина Юдашева обнаружена документация за разные периоды и различной природы компаний группы Сергея Кузьмина или с третьими сторонами (Р1401Д0К02 стр. 222 и след., 470 исл.). Среди которой:

Папка помеченная “Casasol Investment, S. L”, содержащая банковскую документацию, сметы работы, оценки и счета-фактуры этой компании, лицензии и разрешения на работы по строительству от Муниципалитета Марбельи, начиная, по крайней мере с 2001 года (Р1401Д0К03), включая контракты на открытие текущего счета и дистанционного банковского обслуживания в Banco de Andalucia (Р1401Д0К03 с.107, 108).

Документы “Tomillo Inversiones S.L” (Р1401Д0К03 стр. 22 и след.) и чеки выписанные на “Eporoyal S.A” направленные в “Casasol Investment SL”, через "Solbank" (Р1401Д0К03 стр. 112 и след.). В назначении одного из платежей за подписью плательщика Сергея Кузьмина указано "увеличение капитала".

Документы "Banco Sabadell», датированные июнем 2001 года, на перевод в счет внесения уставного капитала для создания компании “Casasol Investment SL” от имени панамской “Sandronella Real SA” (Р1401Д0К03 стр. 121).

Документ (с заголовком на кириллице), в котором в виде графических схем обозначены суммы, направленные в “Tomillo Inversiones SL” и в “Casasol Investment SL”. Указываются шесть операций, разделенных на мелкие части общим количеством 637.138 USD и 662.904 USD, и их эквиваленты в песетах (Р1401Д0К03 стр. 114 и след.)

Отношения Кирилла И. Юдашева с Inversiones Finanzas Inmuebles S.L.

По юридическому адресу Кирилла Ильина Юдашева обнаружена различная документация, относящаяся к этой коммерческой фирме (Р1401Д0К02 стр. 621 и след., стр 470 и след) Так, в частности:

Папка с наименованием " INVERSIONES FINANZAS INMUEBLES SL " содержащая различную банковскую документацию, в том числе открытия счета в иностранной валюте и дистанционного банковского обслуживания (Р1401Д0К7 стр. 153, 154), сметы работы, оценки и счета-фактуры этой компании, лицензии и разрешения на работы по строительству от Муниципалитета Марбельи, начиная, по крайней мере с 2004 года (Р1401Д0К7).

Официальный документ от 04/02/2002 о снятии полномочий директора компании с Сергея Кузьмина и назначении на его место компании “Inversiones Finanzas Inmuebles, S. L.” (Р1401Д0К7 стр. 201).

Также имеется документация о частных расходах Сергея Кузьмина и Леонида Хазина (Р1401Д0К7 стр. 168 и след.)

Корреспонденция от Игнасио Хименес Мантилья де лос Риос (Ignacio Jimenez Mantilla de los Rios) в адрес Марии Бермуда Пиньеро (Maria Bermuda Pinero), и последней с Леонидом Хазиным, от 08/11/2001. В ней упоминают о собрании, проводимом Сергеем Кузьминым, также о затратах, которые “Grupo Intertrust” необходимо заложить в бюджет для создания, управления и консультирования международных структур на Нидерландских Антильских островах и в Нидерландах (Р1401ДОК7 стр. 161 и след.)

По тому же адресу была найдена документация о связи с российской компанией “Altair Trade SL” (находящейся в Санкт-Петербурге), в которой Кирилл Ильин Юдашев назначается доверенным лицом компании с полномочиями совершать сделки с любыми коммерческими компаниями Испании и, в частности, полномочия на приобретение акций “Inversiones Finanzas Inmuebles SL”, которая в конечном итоге будет управляющей всех испанских компаний и которой, в свою очередь, непосредственно управляет Сергей Кузьмин (Р1301Д0К01001 стр. 229, 235, 247, 248, 276).

Кирилл Ильин Юдашев получает заработную плату как руководящий сотрудник компании” MYR Marbella SL” в течение 2001 и 2002 года.

Отношения между компанией и Сергеем Кузьминым относятся к тем же годам, хотя его вступление в имущество произошло позже. Это подтверждает экспертиза документов, изъятых по месту жительства Кирилла Ильина Юдашева.

Имеется много корреспонденции и документов о расходах и счетах в отношениях с компаниями связанными с Сергеем Кузьминым. (Р1401Д0К3 стр. 106, Р1401Д0К4 стр. 101, 196, Р1401Д0К5 стр. 165, 363, Р1401Д0К6 4 76, 128 и след., 188, 320, Р1401Д0К7 стр. 76, 83, 135, 155).

Отношения Кирилла И. Юдашева с Namur Properties S. L.

По юридическому адресу Кирилла Ильина Юдашева обнаружена различная документация относящаяся к этой компании (Р1401Д0К02 стр. 53 и сл., 468 и сл.)

Отношения Кирилла И. Юдашева с Vista Park S. A.

В доме Сергея Кузьмина и Светланы Кузьминой ( улица Asmagui, 156, Rocio de Nagueles, Марбелья), были обнаружены документы с анаграммой "Abogados Asociados de Fortuny, S. L ", датированные сентябрем 2005 года, в которых значится отсылка различных документов из “Vista Park SA”, принадлежащей панамской “Samos Real SA”, или любой другой из ее формальных партнеров, Кириллу Ильину Юдашеву, который подписывает принятые документы (Р0901Д0К1 стр.14 ; 249).

Тот факт, что документация по “Vista Park SA” находилась в компетенции Сергея Кузьмина, подтверждает вывод, что реальный контроль также осуществлялся им.

Кроме того, по юридическому адресу Кирилла Ильина Юдашева на проспекте Ricardo Soriano, №72, здание Golden, обнаружены документы с анаграммой “Abogados Asociados De Fortuny SL” датированные ноябрем 2006 года, мартом и сентябрем 2007 года, в которых Кириллу Ильину Юдашеву направлены счета различного характера, выписанные г-ном Антонио де Фортуни, квитанции оплаты налогов испанской “Vista Park, S.A.”, и панамской “Samos Real, S. A.”, а также квитанции оплаты муниципальных платежей. (Р1401Д0К01001 стр. 33, 41, 43).

Отношения Кирилла И. Юдашева с Banff Investment S. A.

В доме Сергея Кузьмина и Светланы Кузьминой также было обнаружено несколько различных факсов, в которых Сергей Кузьмин общается с Мартином А. Оспельтом, ответственным за предоставление услуг компаниям и трастам или аналогичным структурам в Лихтенштейне, “Administral Anstalt”, которые начиная с 27/10/2004, хотели получать информацию через Кирилла Ильина Юдашева (Р0901Д0К42Р030ВАЯ стр. 30).

Документы, аналогичного содержания, были найдены в доме Кирилла Ильина Юдашева, датированные ноябрем 2004 года, в которых говорится, что с июня этого года Кирилл Ильин Юдашев стал законным представителем «г-на К» (Сергей Кузьмин) и который получил некоторую документацию, касающуюся компаний в Лихтенштейне от секретаря Леонида Хазина (Р141Д0К01001 стр. 383, 385 след.)

Также найдены в доме Кирилла Ильина Юдашева и датированные ноябрем 2004 года другие документы. Частично в этой документации объясняется, что единственная цель создания фондов в Лихтенштейне была в управлении панамскими компаниями и их собственностью, которые, в свою очередь, владели испанскими компаниями, инвестирующими в недвижимое имущество в Испании. (Р141Д0К01001: стр. 147, след.: 287)

Все телефаксы были отправлены с факса Кирилла Ильина Юдашева подписаны в некоторых случаях им самим, в других случаях Сергеем Кузьминым (Р141Д0К01001 стр. 219 и сл.) В эту переписку также включены балансы и состояние счетов управляемых компаний (Р141Д0К01001 стр. 373 и сл.)

Поставщик услуг компаниям, трастам или аналогичным структурам в Панаме - компания “Panama Services World Inc.”, направляют корреспонденцию до ноября / декабря 2004 в адрес “MYR Marbella S. L”, Леониду Хазину, а после Кириллу Ильину Юдашеву.

Среди документации, сопровождающей переписку, находятся счета, банковские выписки о состоянии счетов и движениях на банковских счетах компаний и фондов, а также кредитные карты Сергея Кузьмина и Светланы Кузьминой, которые находятся под управлением компании “Administral Anstalt” (Р0901Д0К42Р030ВАЯ стр. 2 и след.) (Р0901Д0К42Р030ВАЯ стр. 94 и сл.)

Также в этой документации имеются переписка и другие документы, поступившие в период до ноября/декабря 2004 года о счетах, вознаграждениях и расходах компаний, зарегистрированных на Британских Виргинских островах (“Merkin, Ltd.”, “Virginia Ventures, Ltd.” и “Kinbow Trading”) управляемых через поставщика услуг в Швейцарии компанию “Dr. Wissmann Rechtsanwalt” (Р0901Д0К42Р030ВАЯ стр. 109 и сл.), а также “Transbusiness Group” (Р0901Д0К42Р030ВАЯ стр. 119 и сл.)

Отношения Кирилла И. Юдашева с Eporoyal S. A.

Как было сказано, по юридическому адресу Кирилла Ильина Юдашева обнаружена различная документация, относящаяся к компаниям группы Сергея Кузьмина, в том числе "Eporoyal, SL" (Р1401Д0К02 стр. 631 и сл.)

Папка с надписью "Tomillo Inversiones SL" также содержит схему с организацией корпоративной структуры Сергея Кузьмина, в которой указаны связи панамских компаний с испанскими фирмами, с указанием недвижимого имущества, но без конкретизации, а с указанием в общем как "участки земли". Среди них и компания “Eporoyal SA” (Р1401Д0К6 стр. 216)

Отношения Кирилла И. Юдашева с Sandronella Real SA

По юридическому адресу Кирилла Ильина Юдашева обнаружена различная документация о компаниях группы Сергея Кузьмина, среди которых “Sandronella Real, S. A” (P1401Д0К02 стр. 644 и след.)

Также были обнаружены квитанции о переводах, выписанные “Sandronella Real SA” направленные в “Tomillo Inversiones SL”, через “Solbank” (Р1401Д0К6 стр. 302).

Отношения Кирилла И. Юдашева с Samos Real SA

В доме Сергея Кузьмина и Светланы Кузьминой были обнаружены документы с анаграммой “Abogados Asociados De Fortuny SL”, от сентября 2005 года, февраля 2006 года и другими датами, в которых отражается отсылка документов различного характера из “Samos Real S. A.”, или какого-либо из его формальных компаньонов, в адрес Кирилла Ильина Юдашева, который расписывается в получении. (Р0901ДОК1 стр 14;. 249).

Также найдены документы с логотипом “Abogados Asociados de Fortuny SL”, от ноября 2006 года, марта и сентября 2007 года, в которых регистрируется передача Кириллу Ильину Юдашеву счетов различного характера, выписанных г-ном Антонио Фортуни и Майнес, гонораров по «годовому доход офшорной компании» и квитанций оплаты налогов испанской “Vista Park, S. A.”, и панамской “Samos Real, S. A.”, а также квитанции оплаты муниципальных платежей (Р141Д0К01001 стр. 33, 41, 43).

Отношения Кирилла И. Юдашева с Sunbridge Anstalt

В доме Сергея Кузьмина и Светланы Кузьминой также было обнаружено несколько различных факсов, в которых в которых Сергей Кузьмин общается с Мартином А. Оспельтом, ответственным за предоставление услуг компаниям и трастам или аналогичным структурам в Лихтенштейне, “Administral Anstalt”, которые начиная с 27/10/2004, хотели получать информацию через Кирилла Ильина Юдашева (Р0901Д0К42Р030ВАЯ стр. 30).

Аналогичные документы были обнаружены в офисе Кирилла Ильина Юдашева.

Во-первых, были найдены несколько документов, датированных 2002 и 2005 годами, которые показывают обширную переписку по факсу или электронной почте, поддержанную различными ответственными лицами компаний - поставщиков услуг и трастов в Лихтенштейне “Administral Anstalt”.

Также были найдены счета на содержание панамских “Banff Investment S. A.”, “Kost De Inversiones S. A.” и “Sandronella Real S.A.”

Среди документации, сопровождающей переписку, находятся счета, банковские выписки о состоянии счетов и движениях на банковских счетах компаний и фондов, а также кредитные карты Сергея Кузьмина и Светланы Кузьминой, которые находятся под управлением компании “Administral Anstalt” (Р0901Д0К42Р030ВАЯ стр. 2 и след.) (Р0901Д0К42Р030ВАЯ стр. 94 и сл.)

Как уже было сказано, в доме Кирилла Ильина Юдашева были найдены документы, датированные между концом 2004 и 2005 годом, связанные с "Administral Anstalt" (Р1401Д0К01001 стр. 147, 287 идалее).

Документы, датированные концом 2004 и 2005 годами, показывают обширную переписку по факсу или электронной почте, поддержанную различными должностными лицами, в основном с Мартином А. Оспельтом (из “Administral Anstalt”) в которой были даны инструкции по отмене отношений с ними и ликвидации компаний в Лихтенштейне.

Все телефаксы были отправлены от Кирилла Ильина Юдашева подписаны в некоторых случаях им самим, в других случаях Сергеем Кузьминым (Р141Д0К01001 стр. 219 и сл.) В эту переписку также включены балансы и состояние счетов управляемых компаний (Р141Д0К01001 стр. 373 и сл.)

Отношения Кирилла И. Юдашева с Dulcina Stiftung

В доме Сергея Кузьмина и Светланы Кузьминой были найдены несколько различных факсов, в которых идет общение с Мартином А. Оспельтом, ответственным за предоставление услуг компаниям и трастам или аналогичным структурам в Лихтенштейне, “Administral Anstalt”, которые начиная с 27/10/2004, хотели получать информацию через Кирилла Ильина Юдашева (Р0901Д0К42Р030ВАЯ стр. 30).

Аналогичные документы были найдены в доме Кирилла Ильина Юдашева, с аналогичным содержанием, в ноябре 2004 года. Они представляют собой подтверждение сообщения, которое Кирилл дал Мартину А. Оспельту 15/10/2004, о том, что с июня этого года Кирилл Ильин Юдашев стал законным представителем «г-на К» (Сергей Кузьмин) и который получил некоторую документацию, касающуюся компаний в Лихтенштейне от секретаря Леонида Хазина (Р141Д0К01001 стр. 383, 385 след.)

В доме Сергея Кузьмина, были обнаружены различные документы датированные между 2002 и 2005, и показывающие обширную переписку (по факсу или электронной почте) с различными официальными лицами “Administral Anstalt”, которая управляет фондами, основанными Сергеем Кузьминым и счетами, поддерживающими содержание панамских офшорных компаний.

В предыдущей переписке в ноябре / декабре 2004 года, получателем является “MYR Marbella S. L.”, и Леонид Хазин, а после этого времени получатель Кирилл Ильин Юдашев.

Среди документации, сопровождающей переписку, находятся счета, банковские выписки о состоянии счетов и движениях на банковских счетах компаний и фондов, а также кредитные карты Сергея Кузьмина и Светланы Кузьминой, которые находятся под управлением компании “Administral Anstalt” (Р0901Д0К42Р030ВАЯ стр. 2 и след.) (Р0901Д0К42Р030ВАЯ стр. 94 и сл.)

Среди этой документации имеются переписка и другие документы, поступившие в период до ноября/декабря 2004 года о счетах, вознаграждениях и расходах компаний, зарегистрированных на Британских Виргинских островах (“Merkin, Ltd.”, “Virginia Ventures, Ltd.” и “Kinbow Trading”) управляемых через поставщика услуг в Швейцарии компанию “Dr. Wissmann Rechtsanwalt” (Р0901Д0К42Р030ВАЯ стр. 109 и сл.), а также “Transbusiness Group” (Р0901Д0К42Р030ВАЯ стр. 119 и сл.)

По юридическому адресу Кирилла Ильина Юдашева проспект Ricardo Soriano, n° 72 Здание Golden, Марбелья, обнаружены документы , датированные с конца 2004 и за 2005 годы.

Отношения Кирилла И. Юдашева с Merkin Incorporated S. A.

В доме Сергея Кузьмина и Светланы Кузьминой были обнаружены различные документы, датированные между 2002 и 2005 годами, которые показывают обширную переписку по факсу или электронной почте с различными ответственными лицами “Administral Anstalt”

Отношения Кирилла И. Юдашева с Altair Trade S. L.

По юридическому адресу Кирилла Ильина Юдашева была найдена документация, касающаяся этой русской компании, в которой Кирилл Ильин Юдашев назначается доверенным лицом компании с полномочиями совершать сделки с любыми коммерческими компаниями Испании и, в частности, на приобретение акций “Inversiones Finanzas Inmuebles SL”, которая в конечном итоге будет управляющей всех испанских компаний и которой, в свою очередь, непосредственно управляет Сергей Кузьмин (Р1301Д0К01001 стр. 229, 235, 247, 248, 276).

Отношения Кирилла И. Юдашева с Merkin Ltd.

В найденных документах и отчетах обозначается как компания, зарегистрированная на Британских Виргинских островах (BVI).

По адресу проживания Сергея Кузьмина и Светланы Кузьминой были обнаружены различные документы, датированные между 2002 и 2005 годами, которые показывают обширную переписку по факсу или электронной почте с различными ответственными лицами “Administral Anstalt”.

Имеется корреспонденция и другая документация, поступившие в период до ноября/декабря 2004 года о счетах, вознаграждениях и расходах компаний, зарегистрированных на Британских Виргинских островах (“Merkin, Ltd.”, “Virginia Ventures, Ltd.” и “Kinbow Trading”) управляемых через поставщика услуг в Швейцарии компанию “Dr. Wissmann Rechtsanwalt” (Р0901Д0К42Р030ВАЯ стр. 109 и сл.), а также “Transbusiness Group” (Р0901Д0К42Р030ВАЯ стр. 119 и сл.)

Франсиско Элой Оканья Пальма.

Профессиональная деятельность -экономист

Он поддерживает постоянную связь с обвиняемыми по различным мотивам, и со следующими лицами и компаниями:

[21]

Через "F. Oca?a у Asociados, SL ", компанию, которая не использовалась в последние годы, получает доходы от “Tomillo Inversiones, S. L.” и “Casasol Investment S. L.” в 2005 году.

В документации, конфискованной по следующим зарегистрированным адресам: улица Asmagui, n° 156 Ur. Rocio de Nagueles, Марбелья (адрес Сергея Кузьмина и Светланы Кузьминой), улица Armengual de la Mota, n° 14, Малага (фактический адрес компаний Франсиско Оканья Пальма и еще нескольких компаний), улица Malaga, n° 7 (адрес Олены Бойко) и проспект Ricardo Soriano, n° 72, Марбелья (фактический адрес Кирилла Ильина Юдашева и различных компаний) выделяется значимость Франсиско Оканья Пальма в структуре по отмыванию денег Сергея Кузьмина.

Начиная с 2001 года он принимает активное участие в управлении, а также в рабочих, бухгалтерских, налоговых, коммерческих и корпоративных делах бизнеса Сергея Кузьмина. В октябре 2001 года заменяет в этих функциях Антонио Фортуни и Майнес (“Abogados Asociados de Fortuny SL”) в “Tomillo Inversiones S. L”

Он централизовал и сохранял банковскую, рабочую, фискальную и торговую документацию компаний корпоративной сети Сергея Кузьмина в своем офисе по адресу: улица Armengual de la Mota n° 14, Малага, включая некоторые заметки и выписки счетов на кириллице, в которых появляются имена большей части компаний корпоративной сети. (Р0903Д0К5 стр. 231).

Активно участвовал в организации взносов, необходимых для эксплуатации и управления компаниями, трастами или аналогичными офшорными структурами, а также в области проектирования, разработки и реализации приобретения компаний или долей в компаниях, входящих в конгломерат Сергея Кузьмина. Действовал как поверенный, что доказывает его значимость, так как зачастую он принимал собственные решения для урегулирования проблем, возникающих при достижении соглашений. (Р0903Д0К20 стр.383 и след.)

Управлял фондами общества, вел бухгалтерский учет движений по счетам, которые происходят в них (Р0903Д0К20 стр. 202 и след.)

Являлся знатоком организационной структуры корпоративной сети так же, как и Сергей Кузьмин, который сохранял контроль над собственностью и являлся бенефициаром, реальным владельцем этой сложной структуры, созданной вокруг него. По его адресу проживания обнаружены документы с графиками корпоративной структуры (Р0903Д0К20 стр. 361 и след.).

Управлял, работал и решал любые проблемы в продвижении дел у нотариусов и регистраторов от имени Сергея Кузьмина, став его поверенным, а также проблемы некоторых компаний в структуре Сергея Кузьмина, как испанских, панамских, так и созданных на Британских Виргинских островах (Р1401Д0КД0К6 стр.313 след., Р0903Д0К20 стр.383 след. иР1001Д0К03015 стр. 60).

11/02/2002 Сергей Кузьмин уполномочивает нотариальным актом Франсиско Оканья Пальма быть представителем компаний “Casasol Investment SL”, “Tomillo Inversiones SL”, “Louys Properties SL”, “Ken Espanola de Inversiones SL”, “Namur Properties SL” и “Inversiones Finanzas Inmuebles SL” (“IFI”).

Сразу же после заключаются официальные договоры между всеми этими компаниями с “IFI”, с участием их представителей Сергея Кузьмина и Франсиско Оканья Пальма.

Франсиско Оканья Пальма принимает непосредственное участие в оформлении нотариальных актов 13/09/2005 по передаче акций почти всех испанских компаний корпоративной сети, а именно: “Ken Espanola de Inversiones S. L.” (Banff Investment), “Louys Properties SL” (Banff Investment) “Namur Properties SL” (Kost De Inversiones SA), “Tomillo Inversiones SL” (Sandronella Real SA и Eporoyal SA) и “Casasol Investment SL” (все владельцы недвижимости в Испании) Олене Бойко и “Merkin Ltd”.

Франсиско Оканья Пальма выписывает счет-фактуру по затратам на Сергея Кузьмина, за "выравнивание бухгалтерии, нотариальную помощь за январь-декабрь, четыре встречи с адвокатом покупателя, две встречи с Сергеем Кузьминым, звонки и разговоры с адвокатом покупателя, подготовку различной документации, создание договора купли-продажи с отсроченным платежом ", в сумме 47.554,95 евро в сентябре 2005 года (док. Р1001Д0К3010 стр. 77 и 78).

В июне 2007 года, продолжает работать в корпоративной сети Сергея Кузьмина, о чем свидетельствует переписка хранящаяся у Кирилла Ильина Юдашева и Хосе Гонсалеса Искьердо, в которой утверждается, что "Пако Оканья" должен решить несколько проблем в Реестре из-за отсутствия регистрации назначения на должность Сергея Кузьмина (Р1401 ДОК 1001 стр. 51).

В конечном счете, Франсиско Оканья Пальма присоединился к управлению и оперативному обслуживанию значительного числа компаний корпоративной сети Сергея Кузьмина/

Важная часть конфискованной переписки Франсиско Оканья Пальма содержит надпись:

“F.E. Oca?a & Bocanegra y Asociados, S. L,

Экономист и налоговый консультант»

По зарегистрированным адресам в Малаге (улица Armengual de la Mota n° 14 2° 3) и Марбелье (проспект Ricardo Soriano n° 65, 2°), находятся связанные с обвиняемыми компания “F.E. Oca?a y Asociados SL”, которая получает вознаграждение от корпоративной сети Сергея Кузьмина, и компания “Bocanegra & Ocana, S. L.”, которая не имеет экономических отношений с этой сетью (Р1401Д0К3 стр. 106).

В других случаях на бланках фигурирует надпись "F.E. Oca?a y Asociados S. L.” (Р1401Д0К5 стр. 363).

Франсиско Оканья Пальма выписывает, как экономист, под надписью "Oca?a у Asociados" снизу, два удостоверения от 21 марта 2002 года, по "просьбе заинтересованной стороны", гарантируя экономическую состоятельность и платежеспособность Сергея Кузьмина. Косвенно приписывает в собственность шесть коммерческих организаций, основная деятельность которых состояла в развитии недвижимости и строительства, с уставным капиталом в 4.578. 000 евро (09-01 Р Док. 50 стр. 95 и 97).

Отношения Франсиско Оканья с Casasol Investment S. L.

Франсиско Оканья Пальма получил вознаграждение от “Casasol Investment Ltd.”, как руководящий работник, в 2002 году.

По адресу: улица Armengual de la Mota n° 14, находилась централизованная банковская документация и документы другого типа этой компании (Р0903Д0К14 р. 8 исл.)

По юридическому адресу Кирилла Юльина Юдашева встречается корреспонденция на бланке с надписью “Oca?a & Bocanegra y Asociados SL” от 12/09/2001, в которой Франциско Оканья Пальма направляет “MYR Marbella SL” детальные расходы “Casasol Investment SL” и “Tomillo Inversiones S. L”., произведенные из вознаграждений в связи с увеличением капитала одной из компаний (R1401DOC03 с.106).

В папке с надписью “CASASOL INVESTMENT SL” был обнаружен чек напротив номер счета № 0004 3070 01 0601644924, выписанный для “Casasol Investment SL”, в размере 15.730,15 евро, выданный 07.03.2002, бенефициаром (получателем) которого был Франсиско Оканья. Подпись на чеке является подписью Сергея Кузьмина (Р1401Д0К03 стр. 77).

В папке с надписью “TOMILLO INVERSIONES SL” был найден нотариальный акт от 13/09/2001 о передаче акций, заключенный между панамской “Sandronella Real SA”, в лице Сергея Кузьмина, и “Eporoyal SA”, представленной уполномоченным Франциско Оканья. В нем закреплялась передача акций “Casasol Investment SL” в пользу второй (R1401D0C6 pag.313 и след.).

Те же документы были найдены по юридическому адресу Франциско Оканья Пальма (Р0903Д0К20 стр.383 и след.)

Несколько дней спустя, 12/09/2001 г, Франциско Оканья Пальма отправляет факс на бланке с надписью "Oca?a & Bocanegra" Конче Кесада Азкоага, в котором отсылает копию этого акта и объясняет, что он должен был действовать в качестве поверенного, так как произошло то, что он не мог предвидеть, чтобы решить проблему в тот момент. (Р0903Д0К20 стр.383 и след.)

Также был найден официальный документ о полномочиях от 11/02/2002 (протокол n° 940, нотариус Маурицио Пардо Моралес), в котором Сергей Кузьмин, как представитель “Casasol Investment SL”, передает полномочия Франсиско Оканья (Р0901Д0К32 стр.227 и след.) В этот же самый день оформляется контракт предоставления услуг и комиссии от 11/02/2002, между “Inversiones Finanzas Inmuebles SL”, представленной Франсиском Оканья Пальма, и “ Casasol Investment SL”, представленной Сергеем Кузьминым, согласно документации, найденной по месту жительства Олены Бойко. (Р100Д0К03015 стр. 163).

Отношения Франсиско Оканья с Eporoyal S. A.

По адресу улица Armengual de la Mota n° 14, находилась централизованная банковская документация и документы другого типа (учредительные договоры и(или) изменение общественных договоров) этой компании (Р090д0к02 стр. 39 и сл.) (P090ДOKC2 стр. 410 сл.) (Р0903Д0К20 стр. 342 и сл.)

Отношения Франсиско Оканья с Inversiones Finanzas Inmuebles S. L.

Господин Оканья также получал вознаграждение от “Inversiones Finanzas Inmuebles SL” как должностное лицо и сотрудник с 2002 по 2005 год включительно.

По адресу улица Armengual de la Mota n° 14, находилась централизованная банковская документация и документы другого типа этой коммерческой фирмы (Р0903Д0К10 стр. 126 и сл. и R0903ДOK13 стр. 246 и сл.)

Кроме того, в по зарегистрированному месту жительства Олены Бойко (улица Malaga, n° 7. Марбелья), был найден акт о полномочиях от 11/02/2002 (протокол n° 940, нотариус Маурицио Пардо Моралес), в котором Сергей Кузьмин, как представитель “Inversiones Finanzas Inmuebles SL”, передает полномочия по этой компании Франсиско Оканья (Р1001Д0К03015 стр. 02).

В этот же самый день были оформлены одинаковые или с идентичными условиями контракты о предоставлении услуг и комиссии, “Inversiones Finanzas Inmuebles S. L”, представленной в лице Франсиско Оканья Пальма, и следующими компаниями:

"“Louys Properties SL”», в лице Сергея Кузьмина (Р1001Д0К03015 стр. 140).

"“Ken Espanola de Inversiones, S. L.”, в лице Сергея Кузьмина (Р1001Д0К03015 стр. 148 и след.)

"Tomillo Inversiones SL”» в лице Сергея Кузьмина (Р1001Д0К03015 стр. 239 и след.)

"Casasol Investment SL» в лице Сергея Кузьмина (Р1001Д0К03015 стр. 164 и след.)

По юридическому адресу Кирилла Ильина Юдашева в папке с надписью " Inversiones Finanzas Inmuebles SL " обнаружены:

Налоговая документация коммерческой фирмы за отчетный период на 2003 год, от 20/01/2004, в которой в качестве представителя компании перед Г осударственным агентством налоговой службы (АЕАТ) фигурирует Франсиско Оканья Пальма.

Согласно налоговой форме 190, в “Inversiones Finanzas Inmuebles S. L”, появляются как работники, в течение 2003 года: Хосе Гальяно-Рико (Jose Galiano Rico), Рикардо Боканегра Санчес (Ricardo Bocanegra Sanchez ) и Франсиско Оканья Пальма (Francisco Oca?a Palma) (Р1401ДОК7 21, 22.).

Кроме того установлена корреспонденция Франсиско Оканья Пальма направленная в “MYR Marbella SL” от 21/02/2002, в которой предъявляются расходы, вытекающие из изменений, внесенных в компании Сергея Кузьмина: “Tomillo Inversiones SL” и “Casasol Investment SL” (Р1401Д0К7 . стр. 135 и сл.)

Факс от 19/02/2002 от Франсиско Оканья Пальма в адрес Кончи из “MYR Marbella” касающийся трудового договора Вадима Мещерякова с “Inversiones Finanzas e Inmuebles, S. L.” (“IFI”) и признания полномочий СергеяКузьминав "IFI" (Р1401Д0К7 стр 155).

Отношения Франсиско Оканья с Ken Espanola de Inversiones S. L

Также он получал заработную плату от “Ken Espanola De Inversiones SL” как должностное лицо в 2002 году.

По адресу улица Armengual de la Mota n° 14, находилась централизованная банковская документация и документы другого типа этой коммерческой компании (Р0903Д0К23 стр. 103 y след.)

По зарегистрированному месту жительства Олены Бойко обнаружен контракт на предоставление услуг и комиссии от 11/02/2002 между “Inversiones Finanzas Inmuebles SL”, представляемой Франсиско Оканья Пальма и “Ken Espanola de Inversiones SL”, представляемой Сергеем Кузьминым (Р1001Д0К03015 стр. 148 и след.)

В офисе Кирилла Ильина Юдашева (проспект Ricardo Soriano n° 72 Здание. Golden, Марбелья) был найден акт о полномочиях от 11/02/2002, в котором Сергей Кузьмин, как представитель “Ken Espanola de Inversiones SL”, передает полномочия по этой компании Франсиско Оканья (Р1401Д0К5 стр. 87 y след)

Кроме того, Франциско Оканья Пальма выступал в качестве представителя в Торговом реестре в 2003 году относительно “Ken Espanola De Inversiones SL”, согласно документу, найденному в доме Сергея Кузьмина и Светланы Кузьминой (Р0901Д0К31 стр. 42).

Отношения Франсиско Оканья с Kost de Inversiones S. A.

По месту жительства Олены Бойко среди других документов, был также найден акт о передаче акций от 18/07/2003, в котором Сергей Кузьмин, представляющий “Kost de Inversiones, S. A” и Франсиско Оканья Пальма, представитель компании “Virginia Ventures Ltd.”, с согласия “Kost de Inversiones, S. A” владельца 49 акций компании “Louys Properties SL” передал указанные акции в пользу “Virginia Ventures Ltd.”

Оговоренная цена составила 2.989 евро (Р1001Д0К03015 стр. 60).

Отношения Франциско Оканья с Louys Properties S. L

Франциско Оканья Пальма получает заработную плату от этой коммерческой компании как руководящий работник в 2002 году.

По месту жительства Олены Бойко был найден документ о полномочиях от 11/02/2002, в котором Сергей Кузьмин, как представитель “Louys Properties SL”, передает полномочия Франсиско Оканья (R1001DOC03015 стр. 52 y след) В этот же самый день оформлен контракт предоставления услуг и комиссии от 11/02/2002, между этой компанией, представленной Франсиском Оканья Пальма, и “ “Louys Properties, S. L.”, представленной Сергеем Кузьминым, (R1001DOC03015 стр. 140).

В папке с надписью “ Louys Properties, S. L”», были найдены несколько чеков напротив номеров счета № 0081 0588 89 0001001208 и № 0004 3070 0006 0160 0865, в размере 601,01 евро и 726,23 евро, выписанных 23/04/2002 и 07/03/2002, бенефициаром (получателем) которых был Франциско Оканья Пальма. Подпись на чеке является подписью Сергея Кузьмина (Р1401Д0К04 стр. 138).

Кроме того, по месту жительства Олены Бойко был найден акт о передаче акций от 18/07/2003, в котором Сергей Кузьмин, представляющий “Kost de Inversiones, S.A” и Франсиско Оканья Пальма, представитель компании “Virginia Ventures Ltd”., с согласия “Kost de Inversiones, S. A” владельца 49 акций компании “Louys Properties SL”, передал указанные акции в пользу “Virginia Ventures Ltd.”

Оговоренная цена составляла 2.989 евро (Р1001Д0К03015 стр. 60).

Также обнаружен частный договор купли-продажи от 28/09/2004 между Сергеем Кузьминым и Каем Гюнтером Леманн (немец) (Kai Gunther Lehmann) в котором “Louys Properties SL” продал усадьбу “Rocio de Nagueles” (Р1001Д0К3010 стр. 18)

Найдены другие стандартные контракты, все 11/02/2002, между Сергеем Кузьминым и Франсиско Оканья Пальма, в которых первый представляет компании “Louys Properties SL”, “Ken Espanola de Inversiones SL”, “Casasol

Investment SL”, “Tomillo Inversiones SL” и “Namur Properties SL” (Р1001Д0К3015 стр. 140, 148, 156, 164, 172, 180, 186, 194 и 202 )

Отношения Франсиско Оканья с Namur Properties S. L

Франциско Оканья Пальма получает заработную плату в “Namur Properties, S. L.”, как руководящий работник, в 2002 году.

По адресу улица Armengual de la Mota n° 14, находилась централизованная банковская документация и документы другого типа этой коммерческой компании (Р0903Д0К22 стр. 91 и сл.)

По зарегистрированному месту жительства Олены Бойко был найден контракт предоставления услуг и комиссии от 11/02/2002, между “Inversiones Finanzas Inmuebles SL”, в лице Франсиско Оканья Пальма, и “Namur Properties SL”, в лице Сергея Кузьмина (Р1001Д0К03015 стр. 194). Позднее, 27/07/2003 он был назначен уполномоченным лицом “Namur Properties SL”[22]

Отношения Франциско Оканья с Sandronella Real, S. A.

По адресу улица Armengual de la Mota n° 14, находилась централизованная банковская документация и документы другого типа (учредительные договоры и(или) изменение общественных договоров) этой компании (Р0903Д0К11 стр. 29 и сл. Р0903Д0К2 стр. 410 след. Р0903Д0К20 стр. 342 и сл.)

В папке с надписью "Tomillo Inversiones SL" найден официальный документ от 13/09/2001 о том, что “Sandronella Real SA”, представленная в лице Сергея Кузьмина, и “Eporoyal SA”, представленная в лице Франциско Оканья Пальма, передает акции компании “Casasol Investment SL” в пользу второй (Р1401Д0К6 стр.313 и след.)

Эта же документация обнаружена в доме Франциско Оканья Пальма (Р0903Д0К20 стр.383 и след.)

Отношения Франсиско Оканья с Tomillo Inversiones S. L.

Франциско Оканья Пальма получает заработную плату в “Tomillo Inversiones SL”, как руководящий работник, в 2002 году.

По адресу улица Armengual de la Mota n° 14, находилась централизованная банковская документация и документы другого типа этой коммерческой компании (Р0903Д0К15 стр. 32 и след.)

В папке с надписью "Tomillo Inversiones SL ", содержащей банковскую документацию, различные документы, связанные с куплей-продажей и другими действиями по объектам недвижимости, коммунальными платежами, налогами, страхованием, как минимум с 2001 года, найден чек, выписанный на счет №. 0081 0588 86 0001347340 в "Solbank", подписанный Сергеем Кузьминым, на сумму 2.739.850 песет, от 19/09/2001, в пользу Франсиско Оканья Пальма (Р1401ДОК6 стр. 371).

Также найден документ с анаграммой “Tomillo Inversiones S. L”, подписанный Сергеем Кузьминым, как единственным управляющим, от 16/10/2001 в котором он обращался в компанию “Abogados Asociados de Fortuny S.L.” с запросом о передаче всей налоговой, бухгалтерской, рабочей, коммерческой или иного характера документации, относящейся к компетенции Франсиско Оканья Пальма (Gestoria Bocanegra) (Р1401Д0К6 стр. 220 и сл.)

Та же документация была найдена в офисах Франсиско Оканья Пальма, в более расширенном варианте с различной корреспонденцией между Франсиско Оканья Пальма (“Oca?a y Asociados SL”) и Сергеем Кузьминым с “Abogados Asociados de Fortuny SL” от 16 и 17/10/2001. В первом, запрос к Антонио Фортуни и Майнес, который исполнял инструкции Сергея Кузьмина, о доставке всей налоговой, бухгалтерской, рабочей, коммерческой или иного характера документации, относящейся к компетенции Сергея

Кузьмина в отношении “Tomillo Inversiones SL” Факс, в котором отосланы инструкции от Сергея Кузьмина в “Abogados Asociados de Fortuny SL”, отправленный из компании “MYR Marbella S. L.” (Р0903Д0К21 стр. 298 и след.)

Согласно официальному документу от 11/02/2002, Сергей Кузьмин, представляющий компанию “Inversiones Finanzas Inmuebles SL” (управляющей, в свою очередь, “Tomillo Inversiones SL”) предоставляет генеральную доверенность в пользу Франсиско Оканья Пальма (Р1401Д0К6 стр. 332 и сл.)

В этот же самый день оформлен договор предоставления услуг и комиссии от 11/02/2002, между “Inversiones Finanzas Inmuebles SL, представленной Франсиско Оканья Пальма, и “ Tomillo Inversiones SL ”, в лице Сергея Кузьмина, согласно документации, найденной по юридическому адресу Кирилла Ильина Юдашева и по месту жительства Олены Бойко (R100ДОK03015 стр. 239 и сл.)

Кирилл Ильин Юдашев имел в своем распоряжении расписки, в которых говорится, что он получил оригиналы документов “Casasol Investment S. L”, и “Tomillo Inversiones S.L” для совершения сделки купли-продажи, которые были доставлены ему Франсиско Оканья Пальма (Р1401Д0К01001 стр. 699).

Отношения Франциско Оканья с Virginia Ventures, Ltd..

По месту жительства Олены Бойко среди других документов, был также найден акт о передаче акций от 18/07/2003, в котором Сергей Кузьмин, представляющий “Kost de Inversiones, S.A” и Франсиско Оканья Пальма, представитель компании “Virginia Ventures Ltd.”, с согласия “Kost de Inversiones, S. A” владельца 49 акций компании “Louys Properties SL” передал указанные акции в пользу “Virginia Ventures Ltd.”

Оговоренная цена составила 2.989 евро (Р1001Д0К03015 стр. 60).

Отношения Франсиско Оканья с Vista Parc S. L.

Компания организованная 10.09.1986, зарегистрированная по адресу Ricardo Soriano n° 12, 1, 4°, с предыдущим расположением в Лас-Пальмас.

Заявленная деятельность предпринимателя в секторе 833 - Развитие в секторе недвижимости. Активная деятельность начата в 1997 году.

Однако никакого дохода компания не регистрирует, по крайней мере, с

2000 года, только платежи и почти всегда за жилищно-коммунальные услуги (обеспечение). Также известны многочисленные доходы в иностранной валюты (невидимые). Так например:

В 2000 году получены переводы в иностранной валюте (доллары США) из Швейцарии в размере 608.470 евро, с назначением платежа "Инвестиции по акциям, не допущенным к торгам" и из Панамы, в той же валюте и с тем же назначением в сумме 35. 092, 85 евро.

В 2001 году, в долларах и из США, в общей сложности 23.418,87 евро, с назначением "другие бизнес-услуги».

В 2002 году из Латвии и с назначением «инвестиций в акции", в сумме 43.457,52 евро (в долларах).

В 2006 году также имеется запись о переводе в 36.500 евро из Либерии за оказание услуг (в соответствии с кодом - прочие деловые услуги).

Как представитель “Vista Park SA” с 2002 года в заявлениии о постановке на учет 036 фигурирует Алехандро Фортуни и Гамаш (Alejandro Fortuny y Gamache), который также является уполномоченным по банковскому счету вместе с Родриго Бланко Кабеса де Вака (Rodrigo Blanco Cabeza de Vaca ) и третьим неизвестным.

Компания " Villa Monte Verde Marbella, S. L " (CIF B92095264) заявляет, начиная с 2005 года, что присоединилась к Vista Park SA и имеет в собственности 50% по номиналу 12,020.24 евро. Однако, участник компании не заявляет о присоединении.

Антонио Фортуни и Майнес совместно с Алехандро Фортуни и Гамаш, участвуют в создании корпоративной сети, целью которой является приобретение имущества, находящегося по адресу Rocio de los Nagueles n° 156-160в Марбелье.

Для этого, через Хайме Гонсалес Падилья 02.08.2000г. создается компания “Samos Real SA” для продажи 03.06.2000 (Р1001Д0К06003 стр. 73 и 85). Эта операция выполняется следуя инструкциям Светланы Кузьминой, которая в курсе всего, что происходит в этом бизнесе (P100ДОKC06003 стр. 75).

Ранее, 22/02/2000, Антонио Фортуни и Майнес вместе с Алехандро Фортуни и Г амаш, были назначены на должности в качестве уполномоченных лиц в панамской “Samos Real SA” (Р0901Д0К2 стр. 114), так что оба действовали в операции передачи в качестве представителей как продавца, так и покупателя.

С марта 2000 года, “Samos Real SA.” официально появляется в собственности Натальи Меркуловой, Гуссейна Гуссейнова, Виктора Сырстова и Лианы Сырстовой, который уполномочили Антонио Фортуни и Майнес представлять их интересы и осуществлять приобретение “Samos Real SA” и также покупку “Vista Park, SA”. Обе супружеские пары сделали депозитарием сертификатов акций на предъявителя Антонио Фортуни и Майнес . В случае смерти одного из супругов последний обязан передать депозитарные акции супругу, оставшемуся в живых, или детям (Р1001Д0К06003 стр. 73 и 85, стр. Р0901Д0К2 120. и Р0901Д0К2 стр. 26 и 100). Тем не менее, Светлана Кузьмина является лицом, которому сообщают о динамике и ходе выполнения операций.

Vista Park S. A владеет зданием в урбанизации Rocio de Nagueles, 156, в Марбелье, с 1999 года.

Следовательно, “Samos Real SA.”, учрежденная 02.08.2000, опосредованно приобрела право собственности на имущество, расположенное в урбанизации Rocio de Nagueles, 156, в Марбелье, приобретя 100% акций “Vista Park SA”, владельца этой собственности, 05.08.2000г.

В обеих операциях, создания и продажи, Антонио Фортуни и Майнес был представителем сторон.

Продажа акций составила 170 000 000 песет. (1,021,720.58 евро). Тем не менее, в договоре о преимущественном праве покупки “Samos Real SA”, было обещано заплатить “Bellezzo AG”, бывшему владельцу “Vista Park SA”,

4.000.000 евро за продажу недвижимости.

Согласно официальному документу о передаче акций “Vista Park SA”, оплата цены за акции была произведена за рубежом.

Алехандро Фортуни и Гамаш и Родриго Бланко Кабеса де Вака, были назначены 29/05/2000 года представителями “Sierra Blanca 1 de Administraciones SL”, управляющей, в свою очередь, Vista Park SA. Вскоре после этого, 19/06/2001, они передают полномочия Наталье Меркуловой (Р0901Д0К2 стр. 194) (Р0901Д0К2 стр. 201).

В декабре 2004 года все полномочия на “Samos Real S. A” у Антонио Фортуни и Майнес и Алехандро Фортуни и Гамаш были отозваны (Р090Д0К2 стр. 108).

В августе 2005 года, владельцы “Samos Real SA” сообщили Антонио Фортуни и Майнес, что он должен передать всю документацию и управление компанией в руки Кирилла Ильина Юдашева, и предоставить в его распоряжение документацию на “Samos Real SA” и “Vista Park SA.”, вместе с документацией других компаний корпоративной сети Сергея Кузьмина.

В сентябре 2005 года, все документация по этой компании и также о “Vista Park SA”, которая была в сфере компетенции “Abogados Asociados De Fortuny SL”, была отправлена новому представителю Сергея Кузьмина -Кириллу Ильину Юдашеву.

Тем не менее, Антонио Фортуни и Майнес продолжал осуществлять управление и администрирование панамскими компаниями. В феврале 2006 года он продолжает говорить с Натальей Меркуловой, формальной владелицей “Samos Real SA”, как если бы это она была его клиентом.

Также в сентябре 2007 года “Abogados Asociados de Fortuny SL”, как адвокат Виктора Сырстова, продолжает управлять бухгалтерскими и налоговыми вопросами как “Vista Park SA”, так и “Samos Real SA” и выставляет счета-фактуры и запрашивает платежи в течение этого же периода у Кирилла Ильина Юдашева.

Эти счета выдаются с назначением платежа о вознаграждениях офшорных компаний через панамскую компанию “Panama Services World Inc”. (Р0901Д0К02 стр. 250)

С другой стороны, 02/02/2004 была произведена операция купли-продажи акций “Vista Park SA”, на сумму € 120,000, по которой " Villa Monte Verde Marbella S. L», в лице Герт O.O. Стенхер (Gert О.О. Stenger) и /или Марило Гомез Галеас (Marilo Gomez Galeas ) передает эти акции “Stenger SA” (принадлежащей Gert О.О. Stenger). Три года спустя, 27/03/2007, нотариальным актом оформляются полномочия от компании “Stenger SA”. на Герта Оскара Отто Эриха Стенхер (Gert Erich Otto Oskar Stenger).

Эта информация не согласуется с полученной от обысков, поскольку в соответствии с этим Герт Оскар Отто Эрих Стенхер, бенефициарий швейцарской компании “Bellezzo SA”, которая владеет “Vista Park SA”, продал и передал всю свою долю (100%) 08/05/2000г, панамской “Samos Real SA”, однако, не появляется ни в одной из зарегистрированных операций в общем реестре регистрации и нотариата.

В действительности, именно Сергей Кузьмин осуществляет контроль над имуществом, находящимся по адресу Rocio Nagueles n° 156, Марбелья. Он использует эту недвижимость в качестве резиденции для проживания и располагает ею до момента продажи. Запись местожительства Сергея Кузьмина являлась, на тот момент адресом его фактического проживания Rocio Nagueles n° 156, Марбелья (июнь 2008 г.)

Сергей Кузьмин, как постоянно проживающий в этом здании, расписывается 21/12/2004 за принятие горючего для отопления и производит оплату наличными (Р1001Д0К4003 стр. 229).

Кроме того “Vista Park S. A” оплачивает со счетов в Banco de Andalucia (№ 0004 3070 01 0601583481) расходы на поставку дизельного топлива, электричество, телефон, по крайней мере, в 2006 и 2007 годах.

20/04/2005г. Сергей Кузьмин подписывает долгосрочный контракт с агентством недвижимости для продажи этого имущества, которое формально продолжает оставаться в кадастровой собственности “Vista Park SA”. (Р401Д0К1001 стр. 356 и 357).

Кроме того, подтверждаются многочисленные и частые движения денежных средств, которые имеют разных плательщика / получателя этой компании или Наталью Маркулову и “Kost de Inversiones SA” или “Merkin Ltd” в период между 2004 и 2008 гг.

22/04/200г.8 Олена Бойко была уполномочена официальным документом от Натальи Меркуловой, представлять компанию в России (P1001DOC08 стр. 90). С этими полномочиями она имела возможность подписывать договоры с агентством по недвижимости 3/11/2007г. для продажи здания, принадлежащего “Vista Park S. A” (R090ДОK2 стр. 252) (R100ДОK08 стр. 92).

Имя компании “Vista Park SA” и ее банковский счет фигурируют в документах, найденных по месту проживания Олены Бойко, в которых внесены компании из прямого окружения Сергея Кузьмина и их банковские счета, также же как и сам Сергей Кузьмин и его супруга, и их частные банковские счета (Р1001Д0К03010 р. 36)

В некоторых случаях, вместо полного имени Сергея Кузьмина, фигурируют инициалы "KS" или "KSV" в данных, относящихся к этому (Р-10-01 Док 4007стр 57-61; ... Р 25 28 и стр. 33 до 43 или R-10-00^ok 3-010 стр. 100-116).

Более 800 000 книг и аудиокниг! 📚

Получи 2 месяца Литрес Подписки в подарок и наслаждайся неограниченным чтением

ПОЛУЧИТЬ ПОДАРОК